|
USB J-TAG адаптер MT-LINK является давно известным и популярным клоном J-Link компании SEGGER. К сожалению, из-за дешевизны схемы у MT-LINK часто летят буферы JTAG. Здесь описана проблема ремонта MT-LINK, связанная с заменой буферов JTAG (микросхемы U3, U4 типа 74LVC244).
[Ремонт MT-LINK]
На фотографии красной стрелкой показана микросхема буфера U3 (с обратной стороны находится U4). И U3, и U4 выходят из строя от пробоя статическим электричеством, и их приходится менять. Фирменный J-Link устроен надежнее, и с ним редко бывает проблема выхода из строя буферов JTAG.

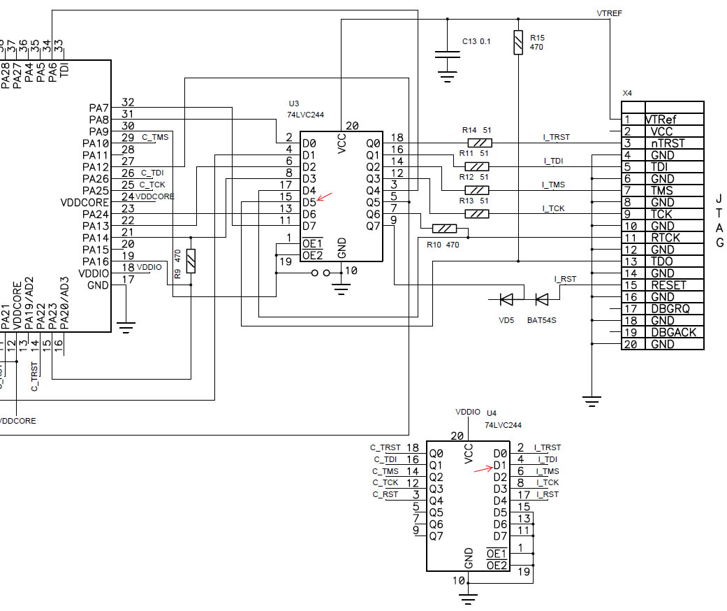
У меня выходили из строя порт D5 микросхемы U3 (буферизация сигнала TDO) и порт D1 микросхемы U4 (буферизация сигнала TDI). На осциллограмме эти сигналы имеют слишком низкие логические уровни (порядка 0.7..1V вместо 3.3V), и тестером прозваниваются на землю с маленьким сопротивлением - налицо пробой от статического электричества. Ниже показана часть схемы, где стоят буферы U3, U4 (полную схему MT-LINK можно скачать по ссылке [1]).

Микросхему 74LVC244AD можно заменить на LVC244A или PC74HCT244T. Не подходят для замены LS244.
[Как избежать проблем с буфером JTAG MT-LINK]
Для того, чтобы предохраняться от проблем с выходом из строя буферов U3, U4, нужно соблюдать простое правило защиты от статического электричества: при соединении цепей (т. е. в данном случае контактов коннектора JTAG) все потенциалы соединяемых схем должны быть уравнены. Для этого подключать MT-LINK нужно в следующей последовательности.
1. Убедитесь, что у отлаживаемой схемы выключено питание, и кабель USB отключен от MT-LINK. Убедитесь, что шина GND отлаживаемой схемы соединена толстым проводом с шасси компьютера.
2. Сначала подключите MT-LINK к отлаживаемой схеме через JTAG (кабель USB должен быть отключен!). При этом на всякий случай уравняйте потенциал своего тела с шиной GND отлаживаемой схемы, предварительно коснувшись рукой шины GND отлаживаемого устройства. Затем соедините плоским 20-жильным кабелем MT-LINK с JTAG отлаживаемого устройства.
3. Подключите USB к MT-LINK.
4. Включите питание у отлаживаемого устройства.
[Ссылки]
1. 140609J-Link.zip - схема, прошивки MT-LINK. |