Администрирование Железо Интерфейсы LVDS, PECL, LVPECL, CML, VML Sun, December 07 2025  

Поделиться

Нашли опечатку?

Пожалуйста, сообщите об этом - просто выделите ошибочное слово или фразу и нажмите Shift Enter.


Интерфейсы LVDS, PECL, LVPECL, CML, VML Печать
Добавил(а) microsin   

По мере роста запросов к высокоскоростной передаче данных интерфейс между микросхемами стал критическим при достижении противоречивых требований высокой производительности, низкого потребления энергии и устойчивости к помехам. Чаще всего используются три интерфейса: PECL (positive-referenced emitter-coupled logic), LVDS (low-voltage differential signals) и CML (current mode logic). При разработке высокоскоростных систем люди часто встречаются с проблемой соединения различных микросхем с разными интерфейсами. Чтобы решить эту проблему, важно понимать конфигурации схем входов и выходов каждого интерфейса, чтобы организовать правильное смещение уровней и терминирование. В этом документе (перевод документации [1, 2]) описываются различные соединения между PECL, CML и LVDS для высокоскоростных систем обмена данными. В примерах используются микросхемы компаний Maxim Integrated и Texas Instruments.

В таблице ниже показаны в сравнении общие параметры высокоскоростных интерфейсов LVPECL, CML, VML и LVDS.

Параметр LVPECL CML VML LVDS
VOH (лог. 1) 2.4 V 1.9 V 1.65 V 1.4 V
VOL (лог. 0) 1.6 V 1.1 V 0.85 V 1 V
Разница между лог. 0 и лог. 1 (выходной сигнал) 800 mV 400 mV
VCM (среднее напряжение относительно земли) 2 V 1.5 V 1.25 V 1.2 V

SLLA120 logic levels fig01

В таблице ниже представлены микросхемы логики SERDES компании Texas Instruments с интерфейсами LVPECL, CML, VML, LVDS. В некоторых из них имеется внутреннее терминирование и организация смещения (столбцы Терм. и Смещ.).

Микросхема LVPECL   CML     VML    LVDS  Терм. Смещ.
TNETE2201B          
TLK1501          
TLK2501          
TLK2701          
TLK2711      
TLK3101      
TLK1201        
TLK2201        
TLK2208      
TLK31x4      
TLK4015          
SLK25x1      
SLK27x1      
SLK2504      
SN65LVDS9x          
SN65LV1021/1212          
SN65LV1023/1224          

[Интерфейс PECL]

PECL произошел от ECL, но в отличие от ECL использует положительное напряжение питания. Относительно небольшой перепад сигнала PECL делает эту логику подходящей для высокоскоростных линков последовательной и параллельной передачи данных. Изначально разработанный Motorola, стандарт PECL уже давно завоевал популярность у остальных производителей электроники.

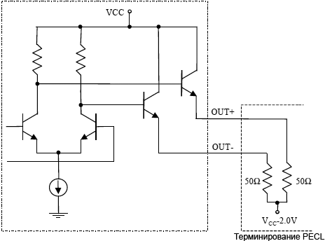
Структура выхода PECL. Организация выхода PECL показана на рис. 1. Она состоит из дифференциальной пары, которая управляет парой эмиттерных повторителей. Выход эмиттерных повторителей должен работать в активном регионе, с текущим непрерывно постоянным током (транзисторы постоянно находятся на активном участке характеристики, не входя в насыщение или отсечку). Это повышает скорость переключения, и помогает снизить время выключения транзисторов. Для выхода PECL правильное терминирование составляет 50 Ω для (VCC–2V). При таком терминировании оба выхода OUT+ и OUT- будут обычно на уровне (VCC-1.3V), в результате чего постоянный выходной ток составит примерно 14 mA. Выходное сопротивление выхода PECL низкое, обычно порядка 4 .. 5 Ω, что дает отличную управляемость по выходу. Когда выходы PECL управляют линией передачи, это низкое сопротивление, которое генерирует неправильное обратное терминирование, может привести к высокочастотным искажениям.

HFAN10 PECL output structure fig01

Рис. 1. Структура выхода PECL.

Структура входа PECL. Организация входа PECL показана на рис. 2. Это дифференциальный каскад, переключаемый током, с высоким входным сопротивлением. Для обеспечения рабочего режима среднее напряжение относительно земли должно быть около (VCC-1.3V). Высокочастотные (HF) микросхемы Maxim бывают двух типов организации входа PECL. Один со встроенным смещением (например MAX3885), другой без встроенного смещения (например MAX3867, MAX3675). В последнем случае необходимое внешнее смещение по постоянному току должно быть предоставлено снаружи.

HFAN10 PECL input structure with high impedance biasing fig02a HFAN10 PECL input structure without high impedance biasing fig02b
(a) Со встроенной в чип схемой
высокоомного смещения
(b) Без встроенного смещения

Рис 2. Структура входа PECL.

В таблице I даны спецификации входов и выходов PECL компании Maxim.

Таблица I. Параметры входов и выходов PECL.

Параметр Условия min MAX Ед.
Выходная лог. 1 TA = 0°C .. +85°C VCC – 1.025 VCC – 0.88 V
TA = –40°C VCC – 1.085
Выходной лог. 0 TA = 0°C .. +85°C VCC – 1.81 VCC – 1.62
TA = –40°C VCC – 1.83 VCC – 1.55
Входная лог. 1   VCC – 1.16 VCC – 0.88
Входной лог. 0   VCC – 1.81 VCC – 1.48

Интерфейс PECL подходит как для +5.0V, так и для +3.3V напряжений питания. Когда напряжение питания +3.3V, такой интерфейс обычно называют низковольтным PECL (low-voltage PECL, сокращенно LVPECL).

Следует уделить особое внимание развязке по питанию, чтобы обеспечить отсутствие помех и шума на шине питания. Также требования по переменному току (AC) и постоянному току (DC) накладывают на выходы PECL дополнительные ограничения по терминированию цепей.

[Интерфейс CML]

CML является одним из простейших протоколов для высокоскоростного взаимодействия. Встроенные терминаторы по входу и выходу минимизируют количество внешних компонентов, требуемых для установки рабочих условий. Перепад сигнала на выходе CML небольшой, благодаря чему достигается низкое потребление энергии. Дополнительно 50 Ω обратное терминирование минимизирует отражение сигнала, тем самым снижая высокочастотные искажения.

Структура выхода CML. Выход CML состоит из дифференциальной пары с 50 Ω резисторами в коллекторе, как показано на рис. 3. 

HFAN10 CML output structure fig03

Рис. 3. Структура выхода CML.

Перепад сигнала генерируется переключением тока дифференциальной пары транзисторов с общим эмиттером. Если предположить, что в типовом применении источник тока в эмиттерах 16mA, и выход CML нагружен 50 Ω верхними резисторами (pullup) на VCC, то перепад напряжения на выходе CML составит от VCC до (VCC-0.4V). В этом случае дифференциальный сигнал на выходе CML составит 800mV, и среднее напряжение относительно земли будет (VCC – 0.2V). Для одно и того же источника тока, если выход по переменному току нагружен на 50 Ω, то сопротивление по постоянному току теперь устанавливается коллекторным резистором 50 Ω. Выходное среднее напряжение относительно земли CML теперь (VCC - 0,4 В), и разностный перепад сигнала 800 mV от пика до пика. Выходные сигналы для AC- и DC-связи показаны на рис. 4.

HFAN10 CML output DC Coupled fig04a HFAN10 CML output AC Coupled fig04b
(a) DC-coupled, 50 Ω на VCC (b) AC-coupled, с терминатором 50 Ω

Рис. 4. Выходные CML-сигналы для связи по постоянному току (DC-coupled) и по переменному току (AC-coupled).

Структура входа CML. Структура входа CML имеет несколько особенностей, которые делают ее популярным выбором для высокоскоростных операций. Как показано на рис. 5, входная структура CML компании Maxim имеет входное сопротивление 50 Ω для упрощения терминирования. Входные транзисторы включены как эмиттерные повторители для управления парой транзисторов дифференциального усилителя.

HFAN10 CML input structure fig05

Рис. 5. Конфигурация входной цепи CML.

В таблице II перечислены параметры выхода и входа CML для MAX3831/MAX3832.

Таблица II. Параметры входа и выхода CML (нагрузка = 50 Ω на VCC).

Параметр Симв. min typ MAX    Ед.   
Дифференциальное выходное напряжение   640 800 1000 mVP-P
Среднее выходное напряжение относительно земли   VCC – 1.085 VCC - 0.2   V
Диапазон не дифференциального входного напряжения VIS VCC – 0.6   VCC + 0.2 V
Размах дифференциального входного напряжения   400   1200 mVP-P

Примечание: различные типы микросхем Maxim имеют разную чувствительность по входу CML (например MAX3875, MAX3876).

[Интерфейс VML]

VML расшифровывается как voltage-mode logic. Драйверы VML компании Texas Instruments по уровням совместимы с LVPECL. Как и CML, эти драйверы реализованы по технологии CMOS, но имеют достоинство в том, что не требуют внешних верхних нагрузочных резисторов (pullup), потому что используются внутренние транзисторы NMOS и PMOS, чтобы обеспечить генерацию перепадов спада и нарастания уровня. Несмотря на то, что VML пока не так широко реализованы, как другие драйверы, VML все еще остается совместимым по напряжению с уровнями сигнала LVPECL, и используется во многих производимых микросхемах Texas Instruments. Решения для обеспечения гигабитных скоростей содержат в себе встроенный драйвер VML. Технология используется в микросхемах TLK2711, TLK3101, TLK1201, TLK2201, TLK2208, TLK3104SA, TLK3114SA, TLK3104SC, TLK4010, SLK2501, SLK2511, SLK2701, SLK2721 и SLK2504.

Структура выхода VML. На рисунке ниже показана организация выхода драйверов VML. Напряжения управления транзисторами PMOS и NMOS используют уровни VOH и VOL драйвера, и выходной транзистор просто переключается между этими уровнями. Размах напряжения на выходе интерфейсов VML не зависит от импеданса нагрузки.

SLLA120 VML output stage fig06

Организация входа VML. Аналогично приёмнику CML, входной каскад для устройств, требующих уровней сигнализации VML, состоит из дифференциальной пары, использующей NMOS-транзисторы и входы (+ и -), для которых нужны верхние подтягивающие резисторы (pullup) для обеспечения уровня смещения относительно земли (подробнее см. [2]).

SLLA120 VML input stage fig07

[Интерфейс LVDS]

LVDS предназначен для передачи низковольтного дифференциального сигнала в конфигурации точка-точка (от передатчика к приемнику). LVDS обладает несколькими привлекательными преимуществами. Небольшой размах сигнала приводит к низкому энергопотреблению, самое большее 4mA, посылаемые через терминирующий резистор 100 Ω. Это делает LVDS предпочтительным для параллельного линка при передаче данных. Уровни сигналов достаточно малы, чтобы можно было использовать напряжение питания 2.5V и ниже. Поскольку диапазон входного напряжения от 0V до 2.4V, и перепад сигнала 400 mV, входное напряжение относительно земли будет от 0.2V до 2.2V. Таким образом LVDS может выдерживать разность потенциалов земли ±1V между драйвером (передатчиком) и приемником LVDS.

Структура выхода LVDS. Организация выхода LVDS от компании Maxim оптимизирована для низкого потребления энергии и высокой скорости передачи. Схема показана на рис. 6. Типовой дифференциальный выходной импеданс составляет 100 Ω. См. таблицу III для других выходных спецификаций.

HFAN10 LVDS output structure fig06

Рис. 6. Структура выхода LVDS.

Структура входа LVDS. Организация входа LVDS, показанная на рис. 7, имеет встроенный дифференциальный импеданс 100 Ω между IN+ и IN-. Для обеспечения широкого диапазона напряжения относительно земли адаптивная схема сдвига уровня устанавливает среднее напряжение относительно земли в постоянное значение на входе триггера Шмитта. Триггер Шмитта обеспечивает гистерезис относительно входного порога. Этот сигнал затем подается на следующий каскад дифференциального усилителя.

HFAN10 LVDS input structure fig07

Рис. 7. Структура входа LVDS.

В таблице III суммарно даны спецификации входа и выхода LVDS (применимо к MAX3831, MAX3832 и MAX3890).

Таблица III. Входные и выходные параметры LVDS.

Параметр Симв. Условия min typ MAX    Ед.   
Выходное напряжение лог. 1 VOH       1.475 V
Выходное напряжение лог. 0 VOL   0.925     V
Дифференциальное выходное напряжение |Vod|   250   400 mV
Изменение амплитуды дифференциального выхода для комплементарных состояний Δ|Vod|       25 mV
Выходное напряжение смещения     1.125   1.275 V
Изменение амплитуды дифференциального выходного смещения для комплементарных состояний Δ|Vos|       25 mV
Дифференциальный выходной импеданс     80   120 Ω
Выходной ток   Замыкание друг на друга     12 mA
  Замыкание на GND     40 mA
Диапазон входных напряжений Vi   0   2.4 V
Дифференциальное входное напряжение |Vid|   100     mV
Входной не дифференциальный ток   Вход LVDS VOS = 1.2V   350   μA
Порог гистерезиса       70   mV
Дифференциальный входной импеданс Rin   85 100 115 Ω

[Соединение между интерфейсами]

CML-CML. Если приемник и передатчик используют общее напряжение питания для VCC, то выход драйвера CML может быть напрямую подключен по постоянному току (DC-coupling) ко входу приемника CML без всяких дополнительных компонентов. Соединение по переменному току (AC-coupling) может использоваться для систем, в которых приемник и передатчик работают от разных напряжений питания. Для AC-coupling соединяющий конденсатор должен быть достаточно большим, чтобы избежать чрезмерного падения напряжения для низкочастотного сигнала, когда передаваемые данные содержат длинные последовательности одинаковых уровней (см. апноут HFAN-1.1 [1]). Соединение CML-CML показано на рис. 8.

HFAN10 CML CML DC coupling fig08a HFAN10 CML CML AC coupling fig08b
(a) DC-coupling CML - CML (b) AC-coupling CML - CML

Рис. 8. Интерфейс CML-CML.

PECL-PECL, DC-coupling: эквивалент Тевенина 50 Ω для (VCC-2V). Выход PECL разработан для управления 50 Ω нагрузкой для (VCC – 2V). Из-за того, что потенциал (VCC – 2V) обычно недоступен для цепей с терминатором, часто предпочтительнее найти параллельную комбинацию резисторов, приводящую к цепи, эквивалентной Тевенину. Рис. 9 показывает результат трансформации Тевенина. Требования терминирования 50 Ω для (VCC – 2V) налагают условия:

(VCC - 2V) = VCC (R2 / (R1 + R2)) и (R1// R2) = 50 Ω

Решение для R1 и R2 дает следующее:

R1 = 50 * VCC / (VCC - 2V) и R2 = 25 * VCC

HFAN10 PECL Thevenin equivalent transformation fig09

Рис. 9. Эквивалентное преобразование Тевенина.

При +3.3V стандартные 5% значения резистора будут R1 = 130 Ω и R2 = 82 Ω. При + 5.0V полученные значения будут R1 = 82 Ω и R2 = 130 Ω. Рис. 10 показывает эквивалентное преобразование Тевенина цепи терминирования для напряжений питания +3.3V и +5.0V.

HFAN10 PECL PECL DC coupling 3 3V fig10a HFAN10 PECL PECL DC coupling 5V fig10b
(a) Напряжение питания +3.3V (b) Напряжение питания 5.0V

Рис. 10. DC-coupling PECL-PECL.

Обратите внимание, что конфигурации выхода PECL содержат открытый эмиттер без обратного терминирования (см. рис. 1).

PECL-PECL, AC-coupling. Когда выходы PECL должны быть нагружены по переменному току на терминатор 50 Ω, должен использоваться резистор на землю для организации смещения по постоянному току выхода PECL перед AC-coupling для линии передачи, как показано на рис. 11.

Для терминирования входа PECL должны быть выбраны R2 и R3 следующим образом: (1) установленное смещение постоянному току входов PECL (VCC-1.3V); (2) соответствие импеданса линии передачи; (3) энергопотребление; и (4) количество внешних компонентов. Рис. 11(a) оптимизирует схему для снижения количества компонентов. В этом случае R2 и R3 определяются по условиям (R3 * VCC) / (R2 + R3) = VCC - 1.3V, и R2 // R3 = 50 Ω. Это дает следующее: R2 = 82 Ω и R3 = 130 Ω для напряжения питания +3.3V и R2 = 68 Ω и R3 = 180 Ω для напряжения питания +5.0V.

HFAN10 PECL PECL AC coupling fig11a HFAN10 PECL PECL AC coupling fig11b
(a) (b)

Рис. 11. AC-coupling PECL-PECL.

Недостаток схемы рис. 11(a) в том, что потребление энергии цепью терминирования слишком высокое. Для систем, где энергопотребление важный момент, может использоваться схема рис. 11(b). В этом случае нам нужно обеспечить (R3 * VCC) / (R2 + R3) = VCC - 1.3V и R2 // R3 // 50 Ω = 50 Ω. Одно из решений R2 = 2.7 кΩ и R3 = 4.3 кΩ для напряжения питания +3.3V и R2 = 2.7 кΩ и R3 = 7.8 кΩ для напряжения питания +5.0V.

Из-за того, что выходное среднее напряжение относительно земли PECL фиксировано на (VCC-1.3V), резистор постоянного смещения (R1) может быть выбран из предположения постоянного тока 14mA. Первоначальным расчетом будет R1 = (VCC - 1.3V) / 14mA, что в результате дает R1 = 142 Ω для питания +3.3V и R1 = 270 Ω для питания +5.0V. Однако это вычисление дает сопротивление терминирования по переменному току меньше 50 Ω, которое можно увидеть на выходе PECL. В реальных приложениях для баланс между AC и DC требованиями R1 может быть выбран между 142 Ω и 200 Ω для питания +3.3V и между 270 Ω и 350 Ω для питания +5.0V.

Дальнейшее улучшение терминирований в PECL может быть достигнуто двумя способами: (1) добавление последовательного резистора с и последовательного конденсатора, чтобы импеданс AC для драйвера PECL был близок к 50 Ω, (2) подключение последовательной индуктивности к R1. Это позволяет обеспечивать доминирования импеданса переменного тока по приемнику, а не по R1.

LVDS-LVDS. Из-за того, что входы LVDS имеют встроенное терминирование, интерфейс между драйвером LVDS и приемником LVDS упрощается для прямого соединения, как показано на рис. 12.

HFAN10 LVDS LVDS fig12

Рис. 12. Интерфейс LVDS-LVDS.

[Интерфейс между LVDS, PECL и CML]

Здесь подразумевается +3.3V PECL. LVPECL - CML соединение может быть реализовано по постоянному (DC-Coupling) и переменному току (AC-Coupling).

LVPECL-CML, AC-Coupling. Один из способов соединения по переменному доку между драйвером LVPECL и приемником CML показан на рис. 13. Каждый из выходов LVPECL нагружен на резистор R (142 Ω .. 200 Ω), соединенный с землей для правильного смещения по постоянному току. Если дифференциальный перепад сигнала LVPECL больше, чем может обработать приемник CML, то может использоваться последовательный резистор 25 Ω, чтобы уменьшить напряжение с коэффициентом 0.67.

HFAN10 LVPECL CML AC coupling fig13

Рис. 13. AC-coupling LVPECL-CML.

LVPECL-CML, DC-Coupling. Для соединения по постоянному току между LVPECL и CML нужна цепочка сдвига уровня, чтобы привести в соответствие уровни относительно земли выхода LVPECL и входа CML. Понижение уровня сигнала, которое вводится этими цепями сдвига уровня, должно быть достаточно малым, чтобы размах сигнала на входе приемника CML превышал его чувствительность. Дополнительно общий импеданс на выходе LVPECL должен быть сохранен близким к 50 Ω, чтобы обеспечить соответствие импеданса. Следующий пример показывает, как использовать выход LVPECL для управления входом CML микросхемы MAX3875. В этом случае цепочка сдвига уровня может быть построена по схеме рис. 14.

HFAN10 LVPECL CML resistor network fig14

Рис. 14. Резисторная цепочка между LVPECL и CML (MAX3875).

Должны выполняться следующие условия:

                        R2 * VCC
VA = VCC - 2.0V = ---------------------           (1) [Экв. напряжения открытой схемы Тевенина]
                  R2 + R1 // (R3 + 50 Ω)

Zin = R1 // R2 //(R3 + 50W) = 50 Ω                (2) [Экв. сопротивление Тевенина]

                   VCC * R3 + 50 Ω * (VCC - 1.3V)
VB = VCC - 0.2V = -------------------------------- (3) [В предположении VA = VPECL-CM = (VCC-1.3V)]
                           (50 Ω + R3)

Gain (усиление) = 50 / (R3 + 50) ≥ 0.042          (4)

Примечание: если предположить, что минимальный перепад дифференциального сигнала на выходе LVPECL 1200 mV, и у MAX3875 входная чувствительность 50 mV, то усиление должно быть больше 50mV/1200mV = 0.042.

По формулам, приведенным выше, мы получим R1 = 182 Ω, R2 = 82.5 Ω и R3 = 294 Ω (стандартные значения с точностью 1%). В результате получится VA = 1.35V, VB = 3.11V, усиление = 0.147 и Zin = 49 Ω. Когда выходы LVPECL соединяются со входами MAX3875 через эту цепочку, измеренное VA = 2.0V и VB = 3.13V.

Связь по постоянному току между выходами LVPECL и входами MAX3875 показана на рис. 15. Для других входов CML минимальное напряжение относительно земли может отличаться; таким образом, пользователь может вычислить другие значения резисторов на основе вышеуказанных соображений.

HFAN10 LVPECL CML DC coupling fig15

Рис. 15. DC-coupling между LVPECL и CML (MAX3875).

CML-LVPECL. Для интерфейса между CML и LVPECL необходима связь по переменному току AC-coupling (см. рис. 16).

HFAN10 CML LVPECL AC coupling fig16a
(a)
HFAN10 CML LVPECL AC coupling fig16b
(b)
HFAN10 CML LVPECL AC coupling with high impedance biasing fig16c
(c) LVPECL со встроенным высокоомным смещением

Рис. 16. AC-coupling между CML и LVPECL.

LVPECL-LVDS, DC-Coupling. Для соединения между LVPECL и LVDS по постоянному току (DC-coupling) требуется цепочка сдвига и подстройки уровня, показанная на рис. 17.

HFAN10 LVPECL LVDS DC coupling single ended equivalent fig17a HFAN10 LVPECL LVDS DC coupling fig17b
(a) Недифференциальная эквивалентная схема (b) Интерфейс LVPECL - LVDS

Рис. 17. DC-coupling LVPECL - LVDS.

Следует учитывать несколько моментов. Во-первых, выход LVPECL оптимизирован для 50 Ω нагрузки (VCC-2V). Во-вторых, подстройка цепи должна быть такой, чтобы выходной сигнал LVPECL после подстройки находился в диапазоне входных уровней LVDS. Обратите внимание, дифференциальный входной импеданс LVDS составляет 100 Ω, или 50 Ω для виртуальной земли на каждой линии сигнала (рис. 7). Это не относится к терминирующему импедансу по постоянному току (DC), но важно для импеданса терминирования по переменному току (AC). Таким образом, импеданс AC и DC будет всегда отличаться, и параметры цепей должны удовлетворять следующим уравнениям:

                              R2 + R3
VA = VCC - 2.0V = VCC * ---------------------      (1)
                           R1 + R2 + R3

RAC = R1//R2 + (R3// 50W) = 50W                    (2)

RDC = R1//(R2 + R3) = 50W                          (3)

                     R3//50 Ω
Gain (усиление) =  ----------------   ≥ 0.17      (4)
                   R2 + (R3//50 Ω)

При VCC = +3.3V и решении этих уравнений мы получим R1 = 182 Ω, R2 = 47.5 Ω и R3 = 47.5 Ω. Вычисленное VA = 1.13V, RAC = 51.5 Ω, RDC = 62.4 Ω и усиление = 0.337. Когда осуществляется соединение выхода LVPECL через эту терминирующую цепочку, измеренные уровни напряжения относительно земли VA = 2.1V и VB = 1.06V. Если предположить, что минимальный дифференциальный сигнал на выходе LVPECL 930 mV, то минимальное напряжение, поступающее на вход LVDS получится 313 mV, что удовлетворяет требованию чувствительности входа LVDS. С другой стороны, если максимальное выходное дифференциальное напряжение LVPECL 1.9V, то максимальный сигнал на входе LVDS получится 640 mV, что также удовлетворяет спецификации входов LVDS.

LVPECL-LVDS, AC-Coupling. Решение соединения по переменному току (AC-coupling) между LVPECL и LVDS показано на рис. 18. Выход LVPECL смещен по постоянному току резистором R (от 142 Ω до 200 Ω), соединенным на землю. Последовательный резистор 50 Ω нужен для подстройки выходного сигнала LVPECL, чтобы удовлетворить требованиям входа LVDS. На входе LVDS резистор 5.0 кΩ на землю на каждой стороне используется для смещения по напряжению относительно земли.

HFAN10 LVPECL LVDS AC coupling fig18

Рис. 18. AC-coupling между LVPECL и LVDS.

LVDS-LVPECL. Для реализаций такого интерфейса также можно использовать соединения по постоянному (DC-coupling) и переменному току (AC-coupling).

LVDS-LVPECL, DC-coupling. При соединении по постоянному току между LVDS и LVPECL используется резисторная цепочка, показанная на рис. 19. Эта цепочка сдвигает уровень DC от выхода LVDS (1.2V) до входа LVPECL (VCC-1.3V). Из-за того, что напряжение на выходе LVDS генерируется относительно земли, и входное напряжение LVPECL анализируется относительно VCC, эта цепочка сдвига уровня должна быть построена так, чтобы на выход LVDS не влияли изменения напряжения питания.

Другой важный момент - выбор компромисса между энергопотреблением и скоростью. Если мы выберем малые значения резисторов для R1, R2, R3, то постоянная времени этой резисторной цепи и паразитной емкости входа LVPECL получится низкой, что позволит повысить скорость передачи. С другой стороны, это увеличит ток, который протекает через эти резисторы. В этом случае на производительность выхода LVDS может повлиять изменение напряжения питания. И опять-таки нужно учитывать соответствие импеданса входа и выхода.

Значения резисторов можно вычислить по следующим формулам:

                 R1
VA = VCC * -------------- = 1.2V          (1)
            R1 + R2 + R3

               R1 + R2
VB = VCC * -------------- = VCC - 1.3V    (2)
            R1 + R2 + R3

       R3 * (R1 + R2)
RIN = ---------------- // 62 Ω = 50 Ω   (3)
       R3 + (R1 + R2)

                      R3
Gain (усиление) = -----------             (4)
                   (R2 + R3)

При VCC = +3.3V после вычисления показанных выше формул мы выберем R1 = 374 Ω, R2 = 249 Ω и R3 = 402 Ω. Это даст VA = 1.2V, VB = 2.0V, RIN = 49 Ω и усиление = 0.62. Из-за того, что минимальное выходное напряжение сигнала выхода LVDS составит 500 mV от пика до пика, размах сигнала на входе LVPECL получится 310 mV от пика до пика. Это напряжение может быть маленьким для стандартного входа PECL, но большинство входов Maxim LVPECL может принять такой перепад сигнала из-за наличия большого усиления по входу. В реальном приложении пользователю нужно принять решение на основе требований производительности.

HFAN10 LVDS LVPECL DC coupling fig19a HFAN10 LVDS LVPECL DC coupling single ended equivalent fig19b
(a) Интерфейс LVDS-LVPECL (b) Недифференциальная
эквивалентная схема

Рис. 19. DC-coupling между LVDS и LVPECL.

LVDS-LVPECL, AC-Coupling. Соединение по переменному току между LVDS и LVPECL простое, на рис. 20 показаны два примера.

HFAN10 LVDS LVPECL AC coupling with on chip termination fig20a
(a) LVPECL со встроенным в чип терминированием (MAX3885)
HFAN10 LVDS LVPECL AC coupling without on chip termination fig20b
(b) LVPECL без встроенного терминирования (MAX3867)

Рис. 20. AC-coupling между LVDS и LVPECL.

Интерфейс CML-LVDS. На рис. 21 показано соединение по переменному току между CML и LVDS. Обратите внимание, что перепад сигнала на выходе CML должен быть в диапазоне, который может обработать вход LVDS.

HFAN10 CML LVDS AC coupling fig21

Рис. 21. AC-coupling между CML и LVDS.

Если драйвер LVDS должен подавать сигнал на приемник CML, пример решения показан на рис. 22.

HFAN10 LVDS CML AC coupling fig22

Рис. 22. AC-coupling между LVDS и CML.

VML-VML, DC-coupled. Достоинство драйверов VML в том, что им не нужны верхние (pullup) или нижние (pulldown) нагрузочные резисторы, потому что в их выходных структурах встроены дополнительные транзисторы PMOS и NMOS, которые формируют перепады спада и нарастания уровня. Это упрощает разводку печатной платы. Единственное требование - обеспечить терминирование линии на стороне приемника.

SLLA120 VML driver DC coupling fig23

Рис. 23. Драйвер VML для соединения по постоянному току (DC-coupled).

Эта конфигурация терминирования работает хорошо, если нет дифференциального перекоса или шума относительно земли. Однако в большинстве ситуаций есть некоторое дифференциальное смещение или шум относительно общего провода, поэтому может быть более подходящим следующее терминирование, показанное на рис. 15. Здесь резисторы терминирования ZO и конденсатор устраняют дифференциальный перекос и шум относительно земли.

SLLA120 split differential termination with capacitor fig24

Рис. 24. Разделение дифференциального терминирования с помощью конденсатора.

VML-VML, AC-coupled. В случае связи по переменному току (AC-coupling), терминирующие резисторы должны быть подключены к шине, формирующей смещение входов приемника по постоянному току относительно земли. И снова, достоинство драйверов VML в том, что даже при связи по переменному току не нужны резисторы pullup или pulldown.

SLLA120 VML driver AC coupling fig25

Рис. 25. Драйвер VML для соединения по переменному току (AC-coupled).

Соединение VML-CML. Рассмотрим случай драйвера VML и CML-приемника TLK2501, который требует на входах уровней CML. Характеристический импеданс линии передачи 50 Ом и VDD 2.5V. Входное напряжение относительно земли для TLK2501 должно быть от 1.5V до VDD – VID/2. В этом случае значение 2.0V может быть выбрано в качестве подходящего значения для смещения.

Самый простой способ создания напряжения смещения - использовать резисторную цепочку, как показано на рис. 26.

SLLA120 simple bias resistor network fig26

Рис. 26. Простая резисторная цепочка для создания напряжения смещения терминирования VTERM.

SLLA120 example VML CML requiring DC bias fig27

Рис. 27. Пример соединения драйвера VML и приемника, требующего уровней напряжения CML.

Выходное напряжение определяется номиналами резисторов делителя:

                R2
VOUT = VIN * ---------              (1)
              R1 + R2

Эту формулу можно преобразовать для коэффициента передачи напряжения.

 VOUT        R2
------ =  --------                  (2)
 VIN       R1 + R2

Для примера рис. 27 подстановка значений VDD и VTERM в формулу 2 даст следующее:

   R2
------- = 0.8
R1 + R2

Типичные значения для R1 и R2 должны быть несколько сотен Ом, чтобы обеспечить достаточный ток для создания точки смещения на требуемом напряжении и при этом не повлиять на терминирование сигналов.

На отладочном модуле TLK2501 компании Texas Instruments значения резисторов R1 и R2 были выбраны R1 = 200 Ом и R2 = 825 Ом, что дает напряжение терминирования 2.01V.

Есть и другие, более элегантные способы создания терминирования и смещения, см. врезку "Схемы терминирования и смещения".

Существует четыре типовых способа терминирования и смещения дифференциальных линий связи. У каждой есть свои достоинства и недостатки.

Дифференциальная схема. Это наверное самая простая из всех схем терминирования и смещения. R1 и R2 используются для делителя напряжения. Из значения должны быть в диапазоне килоома, и ими устанавливается корректное для входов приемника значение напряжения относительно земли. Дифференциальное терминирование просто в 2 раза превышает характеристический импеданс.

SLLA120 differential termination with biasing fig28

Рис. 28. Дифференциальное терминирование со смещением.

Основной недостаток такой схемы - количество компонентов и потребление тока цепочкой делителя напряжения. Однако энергопотребление может быть снижено выбором более высоких значений R1 и R2.

Дифференциальная схема с развязывающим конденсатором. Второй вариант схемы терминирования показан на рис. 29, на этот раз дифференциальный терминирующий резистор разделен на две половинки по 50 Ом (ZO), соединенные для сигнала последовательно. Средняя точка соединения этих резисторов соединена через конденсатор C а землю.

SLLA120 differential termination with biasing and decoupling capacitor fig29

Рис. 29. Дифференциальное терминирование и смещение с развязывающим конденсатором.

Как и в предыдущей дифференциальной схеме рис. 28, основной недостаток схемы рис. 29 в количестве используемых компонентов и энергопотребление цепочек делителей. Энергопотребление также может быть снижено увеличением номиналов R1 иd R2. Однако достоинство схемы в том, что она балансирует уровни сигналов на дифференциальных входов за счет конденсатора C, который для высоких частот сигнала составляет короткое замыкание на землю.

Дифференциальная схема с уменьшенным количеством резисторов. Третий вариант терминирования и смещения показан на рис. 30. Здесь комбинируется терминирование с цепочкой делителя напряжения.

SLLA120 differential termination with biasing and reduced resistor count fig30

Рис. 30. Дифференциальная схема терминирования и смещения с уменьшенным количеством резисторов.

Идея состоит в том, чтобы параллельное по переменному току включение резисторов R1 и R2 было равно ZO для линии передачи. Одновременно эти резисторы должны быть рассчитаны так, чтобы создавать корректное напряжение смещения относительно земли для входов приемника.

Для расчета примера возьмем драйвер VML и CML-приемник TLK2501. Характеристический импеданс линии передачи 50 Ом, и VDD = 2.5V. Напряжение смещения на входах TLK2501 должно быть в диапазоне от 1.5V до VDD – VID/2. В нашем случае 2.0V будет подходящим выбором для напряжения смещения.

SLLA120 example VML CML requiring DC bias fig31

Рис. 31. Пример соединения драйвера VML и приемника CML.

Два основных критерия для этой схемы терминирования следующие:

1. R1 || R2 = ZO.
2. Цепочка делителя R1 и R2 должна установить VTERM = 2.0V.

Известная формула для вычисления сопротивления параллельно включенных резисторов (R1 и R2 для сигнала соединены параллельно, и их результирующее сопротивление должно составлять 50 Ом):

 1     1     1       1
--- + --- = --- = -------
R1    R2    ZO     50 Ом

Эту формулу можно преобразовать так:

R1 * R2
------- = 50 Ом
R1 + R2

Еще одно преобразование:

             R1 * R2
(R1 + R2) = ---------                     (3)
              50 Ом

Формула для вычисления делителя напряжения:

   R2       VDD
------- = -------
R1 + R2    VTERM

Эту формулу можно преобразовать так:

             R2 * VDD
(R1 + R2) = ----------
               VTERM

Еще одно преобразование:

(R1 + R2) = 1.25 R2                       (4)

При подстановке формулы 4 в формулу 3 получим:

           R1 * R2
1.25 R2 = ---------                       (5)
            50 Ом

R1 = 1.25 * 50 Ом          R1 = 62.5 Ом
R2 = R1 / 0.2              R2 = 250 Ом

Очевидно, что для этой схемы значения резисторов R1 и R2 меньше, что позволяет снизить количество компонентов, однако это достигается ценой увеличения энергопотребления.

Дифференциальная схема с одной цепочкой создания смещения. Последний вариант схемы на рис. 32 комбинирует терминирование с цепочкой делителя напряжения.

SLLA120 differential termination with one biasing network fig32

Рис. 32. Дифференциальное терминирование с одной цепочкой создания смещения.

Это очень оптимальная схема, потому что используется только один делитель напряжения для создания смещения, что позволяет уменьшить потребление тока. Развязывающий конденсатор C и два резистора терминирования снижают синфазный шум на входе приемника. Это одна из лучших схем терминирования и смещения для микросхем приемников, в которых нет внутреннего смещения входов.

R1 и R2 должны быть порядка килоом, и резисторы терминирования должны быть установлены равными ZO.

Эта конфигурация позволяет установить резисторы терминирования рядом с приемником, в то время как схема создания смещения может быть размещена на некотором расстоянии от приемника. Однако имейте в виду, что конденсатор C должен находиться как можно ближе ко входам приемника.

[Ссылки]

1. HFAN-1.0 Introduction to LVDS, PECL, and CML site:maximintegrated.com.
2. Interfacing Between LVPECL, VML, CML, and LVDS Levels site:ti.com.

 

Комментарии  

 
+3 #1 K Morozov 15.03.2022 08:17
Спасибо, мне пригодилось.
Цитировать
 

Добавить комментарий


Защитный код
Обновить

Top of Page