|
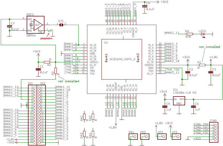
Плата с микросхемой CPLD XC2C64A |
|
|
Добавил(а) microsin
|
|
Платка предназначена для макетирования радиолюбительских конструкций на микросхеме программируемой логики XC2C64A семейства CoolRunner-II [3]. Похожая платка раньше продавалась на aliexpress.


[Ссылки]
1. Программирование XC2C64A в среде Xilinx ISE WebPack. 2. Передатчик маячка "Охоты на лис" на XC2C64A. 3. Семейство CPLD CoolRunner-II.
|