|
USnooBie является набором деталей, который можно использовать сразу "из коробки", без необходимости приобретения каких-то дополнительных аксессуаров типа программатора AVR или конвертеров USB-to-serial для загрузки и запуска скомпилированного кода. Аппаратура USnooBie позволяет пользователю создавать недорогие устройства USB на микроконтроллерах AVR ATmega фирмы Atmel. Набор USnooBie можно использовать также для создания не USB устройств - простых радиолюбительских конструкций. USnooBie даже совместим с Arduino [1]. Автор разработки - Франк Зао.

[Особенности USnooBie]
- Не нужен программатор и дополнительные конвертеры USB-to-serial для загрузки кода в микроконтроллер. В память микроконтроллера USnooBie прошит изначально USB bootloader, который может работать совместно с утилитой программирования AVRDUDE. Поэтому вместе с USnooBie можно быстро начать освоение программирования микроконтроллеров AVR. AVRDUDE является кроссплатформенной утилитой, поэтому работать с USnooBie можно почти в любой операционной системе - Windows, Linux, и Mac. - Создание устройств USB на основе библиотеки V-USB [2] позволяет легко получить клавиатуры, мыши джойстики, геймпады и другие подобные гаджеты. - На основе USnooBie можно создавать любые не-USB проекты, потому что USnooBie использует тот же самый микроконтроллер, что и Arduino. - поддерживается совместимость с Arduino. - Компактный дизайн, приспособленный под специальные платы макетирования (breadboard, см. фото).
 - Имеется защитный диод, и может использоваться восстанавливающийся предохранитель для защиты Вашего компьютера от перенапряжения, обратного тока и короткого замыкания.
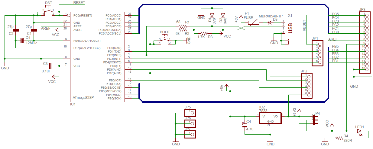
[Что из себя представляет USnooBie]
Макетная плата USnooBie основана на микроконтроллере ATmega328P и простой аппаратуре, которая превращает микроконтроллер в устройство USB. Такой дизайн позволяет пользователю разрабатывать с помощью USnooBie собственные гаджеты USB. Запуск встроенного в USnooBie бутлоадера USB делает ненужным использование USB-to-serial конвертера или какого-либо программатора AVR.

Возможность работы в качестве устройства USB обеспечивает библиотека с открытым исходным кодом V-USB [2], превращающая микроконтроллер AVR в устройство USB. Плата USnooBie разработана специально в соответствии со схемотехническими рекомендациями V-USB, причем с использованием простых в любительской сборке деталей со штыревыми выводами. Через стандартный коннектор USB типа B (как у принтера или сканера) плату USnooBie можно подключить обычным шнуром USB к компьютеру. Конфигурация платы, наличие на её краях коннекторов с шагом 2.54 мм делает возможным проводить разработку с платами штыревого макетирования (breadboard).
Использование библиотеки V-USB компании Objective Development наделяет платку USnooBie большими возможностями. Если Вы разрабатываете гаджеты USB, библиотека V-USB станет Вашим лучшим другом. Если Вы не очень опытный пользователь, то можете начать писать свои программы с использованием среды разработки Arduino, так как платка USnooBie совместима с этой системой.
[Как можно использовать USnooBie]
Платка USnooBie является хорошим способом взаимодействия с компьютером. С помощью устройств USB HID можно делать мыши, клавиатуры, джойстики, геймпады, рулевые колеса, симуляторы кабины пилота. Подключайте переменные резисторы, датчики Холла, кнопки, и передавайте с них информацию в компьютер. Можете на основе USnooBie собрать USB-программатор для микроконтроллеров AVR. Вам не нужно беспокоиться о написании драйвера USB для большинства устройств HID, и они будут работать на всех операционных системах.
Если Вам нужно сделать что-то особенное, то просто используйте LibUSB и напишите собственный драйвер устройства. Сделайте например, свой собственный USB missile launcher [4]. Автор USnooBie собственноручно создал экран LCD, который отображает сообщения из мессенджера Google Talk.
[Ссылки]
1. USnooBie: использование в среде программирования Arduino. 2. V-USB site:ru.wikipedia.org - общее описание библиотеки V-USB на русском языке. 3. Arduino site:arduino.cc - официальный сайт. 4. USB missile launcher site:youtube.com - видео. 5. USB Business Card site:frank.circleofcurrent.com - оригинальная визитка с интерфейсом USB. 6. Haunted USB Cable site:imakeprojects.com - кабель USB "с привидениями". 7. Stealth USB CapsLocker site:macetech.com - другое шуточное USB устройство, работающее как клавиатура. |