Администрирование Железо LM567x: микросхема декодера тонального сигнала Thu, December 18 2025  

Поделиться

Нашли опечатку?

Пожалуйста, сообщите об этом - просто выделите ошибочное слово или фразу и нажмите Shift Enter.


LM567x: микросхема декодера тонального сигнала Печать
Добавил(а) microsin   

Микросхема LM567 и LM567C компании Texas Instruments (также существуют аналоги от других производителей NE567, SE567) это тональный декодер общего назначения, разработанный для управления транзисторным ключом, когда на входе присутствует сигнал в заданном частотном диапазоне. В микросхеме содержится детектор I и Q, тактируемый генератором, который управляется напряжением, что определяет центральную частоту декодера. Внешние компоненты используются для независимой установки центральной частоты, полосы пропускания и выходной задержки.

Основные функции LM567:

• Подстройка частотного диапазона 20 к 1 внешним резистором.
• Совместимый с логикой выход, обеспечивающий ток нагрузки на GND до 100 мА.
• Подстраиваемая полоса пропускания от 0 до 14%.
• Высокий уровень подавления сигналов вне диапазона и шумов.
• Устойчивость к неправильным сигналом.
• Высокая стабильность центральной частоты.
• Настраиваемая центральная частота от 0.01 Гц до 500 кГц.

Области применения:

• Декодирование сигналов тонального вызова (Touch Tone).
• Точный генератор.
• Мониторинг частоты и управление.
• Демодуляция широкополосного FSK.
• Управление ультразвуковыми устройствами.
• Дистанционное управление с помощью несущей.
• Декодеры для пейджеров.

LM567C выпускается в корпусах SOIC8 (4.90 × 3.91 мм) и PDIP8 (9.81 × 6.35 мм). Существует малопотребляющая версия LMС567, которая по функционалу совпадает с LM567C, отличаясь только напряжением питания, током потребления, нагрузочной способностью выхода и удвоенной частотой генератора.

LM567 simplified diagram fig01

Рис. 1. Упрощенная схема внутреннего устройства LM567.

LM567 pinout fig02

Рис. 2. Цоколевка выводов PDIP8 (P) и SOIC (D), вид сверху на корпус.

Таблица 1. Описание выводов. В столбце "Тип" символы обозначают следующее: I вход, O выход, P питание.

Имя Тип Описание
1 OF_CAP I Вывод для конденсатора выходного фильтра.
2 LF_CAP I Вывод для конденсатора loop-фильтра (LPF системы PLL).
3 IN I Вход сигнала.
4 VCC P Плюс напряжения питания.
5 T_RES I Подключение резистора, управляющего частотой внутреннего генератора.
6 T_CAP I Подключение конденсатора, управляющего частотой внутреннего генератора.
7 GND P Общая земля, минус питания.
8 OUT O Выход.

Таблица 2. Предельные допустимые параметры.

Параметр min MAX Ед.
Напряжение на выводе питания   9 V
Рассеиваемая мощность   1100 мВт
V8   15 V
V3   -10
V3   V4 + 0.5
Рабочий диапазон температур LM567CM, LM567CN 0 70 °C
Корпус PDIP8 Пайка (10 сек)   260
Корпус SOIC8 Пайка в паровой зоне (60 сек)   215
Пайка инфракрасным светом (15 сек)   220
Диапазон температур хранения, Tstg -65 150

Таблица 3. Рекомендуемые эксплуатационные параметры.

Параметр
min MAX Ед.
VCC Напряжение питания 3.5 8.5 V
VIN Уровень входного напряжения –8.5 8.5
TA Рабочий диапазон температур –20 120 °C

Таблица 4. Температурные параметры корпуса.

Термальная метрика
LM567C Ед.
D (SOIC8) P (PDIP8)
RθJA Температурное сопротивление кристалл - окружающая среда. 107.5 53.0 °C/W
RθJC(top) Температурное сопротивление кристалл - корпус (верхняя часть). 54.6 42.3
RθJB Температурное сопротивление кристалл - плата 47.5 30.2
ψJT Характеристический параметр кристалл - верх 10.0 19.6
ψJB Характеристический параметр кристалл - плата 47.0 30.1

Таблица 5. Электрические характеристики.

Параметр
Условия теста
LM567 LM567C/LM567CM Ед.
min typ MAX min typ MAX
Напряжение питания   4.75 5.0 9.0 4.75 5.0 9.0 V
Ток неактивного состояния RL = 20 кОм   6 8   7 10 mA
Ток активного состояния   11 13   12 15
Входное сопротивление   18 20   15 20   кОм
Самый слабый детектируемый сигнал IL = 100 mA, fi = fo   20 25   20 25 mV RMS
Самый большой сигнал без выходного сигнала 10 15   10 15  
Самое большое соотношение сигнала вне диапазона к сигналу в диапазоне     6     6   dB
Соотношение самого малого сигнала к широкополосному шуму Bn = 140 кГц   -6     -6  
Самая большая полоса пропускания детектирования   12 14 16 10 14 16 % от f0
Самый большой уход полосы пропускания     1 2   2 3
Самое большое изменение полосы пропускания детектирования из-за температуры     ±0.1     ±0.1   %/°C
Самое большое изменение полосы пропускания детектирования из-за напряжения питания 4.75 – 6.75 V   ±1 ±2   ±1 ±5 %V
Самая высокая центральная частота   100 500   100 500   кГц
Стабильность центральной частоты (4.75 – 5.75 V) 0°C < TA < 70°C 35 ± 60 35 ± 60 ppm/°C
−55°C < TA < +125°C 35 ± 140 35 ± 140
Уход центральной частоты из-за напряжения питания 4.75 V – 6.75 V
4.75 V – 9 V
  0.5

1.0
2.0
  0.4

2.0
2.0
%/V
Самая большая скорость переключения выхода     f0/20     f0/20    
Ток утечки выхода V8 = 15 V   0.01 25   0.01 25 μA
Выходное напряжение насыщения ei = 25 mV, I8 = 30 mA   0.2 0.4   0.2 0.4 V
ei = 25 mV, I8 = 100 mA   0.6 1.0   0.6 1.0
Время спада уровня на выходе     30     30   нс
Время нарастания уровня на выходе     150     150  

LM567 Typical Frequency Drift fig03 LM567 Typical Bandwidth Variation fig04
Рис. 3. Типовой дрейф частоты. Рис. 4. Типовое изменение полосы пропускания.
LM567 Typical Frequency Drift fig05 LM567 Typical Frequency Drift fig06
Рис. 5. Типовой дрейф частоты. Рис. 6. Типовой дрейф частоты.
LM567 Bandwidth vs Input Signal Amplitude fig07 LM567 Largest Detection Bandwidth fig08
Рис. 7. Зависимость полосы пропускания от амплитуды входного сигнала. Рис. 8. Самая большая полоса пропускания детектирования.
LM567 Detection Bandwidth as Function of C2 and C3 fig09 LM567 Typical Supply Current vs Supply Voltage fig10
Рис. 9. Зависимость полосы пропускания от C2 и C3. Рис. 10. Типовая зависимость тока потребления от напряжения питания.
LM567 Greatest Number of Cycles Before Output fig11 LM567 Typical Output Voltage vs Temperature fig12
Рис. 11. Самое больше количество тактов перед активацией выхода. Рис. 12. Типовая зависимость выходного напряжения от температуры.

[Функциональное описание]

I и Q декодеры LM567C тактируются от внутреннего генератора, управляемого напряжением. Частота генератора определяет центральную частоту декодера. Когда на входе обнаружена частота тона, попадающая в заданный частотный диапазон, открывается выходной ключ (вывод 8). Центральная частота декодера тона устанавливается внешней времязадающей цепочкой из конденсатора C1 и резистора R1 (см. рис. 14). Полоса пропускания и задержка выхода устанавливается внешними конденсаторами C2 и C3 соответственно.

LM567 internal schematic fig13

Рис. 13. Эквивалентная схема LM567.

LM567 typical application schematic fig14

Рис. 14. Схема включения.

Центральная частота. Частота декодируемого тона равна частоте внутреннего генератора f0, которая устанавливается номиналами R1C1 (см. рис. 14):

f0 ≃ 1 / (1.1 × R1 × C1)                                           Формула 1

Выходной фильтр. Чтобы декодер не срабатывал от нежелательных сигналов, реализован дополнительный фильтр. Параметры этого фильтра определяются внутренним резистором LM567C (4.7 кОм) и внешнего конденсатора (C3, см. рис. 14). Немотря на то, что номинал внешнего конденсатора не критичен, рекомендуется использовать его номинал не меньше удвоенной величины конденсатора loop-фильтра. Если емкость конденсатора выходного фильтра слишком велика, то время включения и выключения выхода будет отставать когда напряжение на этом конденсаторе не пересечет пороговую величину.

Loop-фильтр. Схема ФАПЧ (PLL) в LM567 управляется внешним конденсатором (C2, см. рис. 14). Выбором этого конденсатора можно управлять желаемой полосой пропускания детектора. Полоса пропускания также зависит от уровня входного сигнала, см. врезки "Работа при Vi < 200 mV – VRMS" и "Работа при Vi > 200 mV – VRMS" для дополнительной информации по выбору конденсатора loop-фильтра.

Когда входной сигнал ниже порогового уровня, обычно 200 mV - VRMS, то полоса пропускания вычисляется по формуле 2.

LM567 bandwidth equation2                              Формула 2

Где:

• Vi = входное напряжение (вольты RMS), Vi ≤ 200mV.
• C2 = емкость, подключенная к выводу 2 (мкФ).

Для входных напряжений больше 200 mV - VRMS, полоса напрямую зависит от емкости loop-фильтра и частоты генератора. Полоса представлена как процентное соотношение от частоты генератора, и в соответствии от результата умножения f0 × C2, может меняться от 2 до 14%. В таблице 6 показаны приблизительные значения полосы как функция от произведения частоты на емкость конденсатора.

Таблица 6. Полоса пропускания в зависимости от f0 × C2.

f0 × C2 (кГц мкФ) Полоса пропускания (% от f0)
62 2
16 4
7.3 6
4.1 8
2.6 10
1.8 12
1.3 14
< 1.3 14

Выход. На выходе LM567 стоит транзистор, который открывается при срабатывании детектора. Для формирования логического уровня требуется подключение верхнего нагрузочного резистора (RL, см. рис. 14).

[Пример декодера DTMF]

LM567 DTMF decoder fig15

Рис. 15. Схема декодера частот тонального набора номера (DTMF).

Номиналы деталей:

R1 26.8 кОм .. 15 кОм
R2 24.7 кОм
R3 20 кОм
C1 0.10 мкФ
C2 1.0 мкФ 6V
C3 2.2 мкФ 6V
C4 250 мкФ 6V

Параметры схемы:

Напряжение питания 3.5V .. 8.5V.
Входное напряжение от 20 mV RMS до VCC + 0.5.
Входная частота от 1 Гц до 500 кГц.
Максимальный ток потребления 15 mA.

Частота детектируемого тона. Для вычисления компонентов, определяющих параметры времени, в качестве опорного параметра берут желаемую частоту детектирования (f0). Значение C1 должно быть установлено для вычисления значения резистора R1. Для большинства приложений используется C1 = 0.1 мкФ.

f0 = 1 / (1.1 × R1 × C1)

Полоса пропускания. Полоса детектирования представляется в процентах от f0. Она может быть выбрана с учетом входного уровня (Vi). Для Vi < 200 mV RMS:

LM567 bandwidth equation2

Для Vi > 200 mV RMS см. таблицу 6 и рис. 7.

Выходной фильтр. Номинал конденсатора выходного фильтра выбирается как минимум в 2 раза больше номинала конденсатора loop-фильтра:

C3 ≥ 2 × C2

LM567 Frequency Detection fig16

Рис. 16. Срабатывание декодера тона.

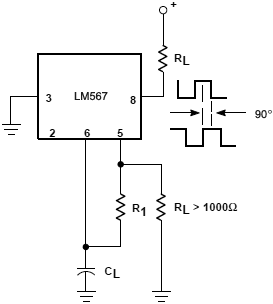
[Пример генератора с квадратурным выходом]

LM567 Oscillator with Quadrature Output fig17

Рис. 17. Генератор, формирующий 2 одинаковые частоты со сдвигом фазы 90°.

Для инвертирования выхода подключите вывод 3 к 2.8V.

LM567 Quadrature Output fig18

Рис. 18. Выходные квадратурные сигналы.

[Пример генератора удвоенной частоты]

LM567 Oscillator with Double Frequency Output fig19

Рис. 19. Генератор, вырабатывающий частоты f0 и 2 × f0.

LM567 Double Frequency Output fig20

Рис. 20. Выходные сигналы генератора.

[Точный генератор с нагрузкой 100 мА]

LM567 Precision Oscillator Drive 100mA Loads fig21

Рис. 21. Прецизионный с высокой нагрузочной способностью.

[Напряжение питания и рекомендации по разводке]

LM567C была разработана для питания от напряжения до 9V. Рекомендуется использовать источник питания со стабильным регулируемым напряжением. Развязывающий конденсатор по питанию следует устанавливать как можно ближе к корпусу микросхемы, что особенно важно для работы на высоких частотах. Длина дорожек времязадающих цепей (выводы 1, 2, 5, 6) должна быть минимальной.

LM567 Layout Example fig22

Рис. 22. Пример разводки печатной платы для LM567.

Информацию по упаковке, размерам посадочных мест корпусов см. в оригинальном даташите.

[Словарик]

LPF Low Pass Filter, фильтр низкой частоты (ФНЧ).

PLL Phase-Locked Loop, фазовая подстройка частоты (ФАПЧ).

RMS Root Mean Square, средне-квадратическое значение (СКЗ).

VCO Voltage-Controlled Oscillator, управляемый напряжением генератор.

[Ссылки]

1. 230628LM567.zip - оригинальные даташиты на LM567, LMC567 и NE567.

 

Добавить комментарий


Защитный код
Обновить

Top of Page