Администрирование Железо Руководство по использованию операционных усилителей Tue, December 23 2025  

Поделиться

Нашли опечатку?

Пожалуйста, сообщите об этом - просто выделите ошибочное слово или фразу и нажмите Shift Enter.


Руководство по использованию операционных усилителей Печать
Добавил(а) microsin   

В этой статье опубликовано руководство по использованию операционных усилителей (ОУ), перевод апноута [1] от Texas Instruments. Приведенные здесь схемы показывают универсальность ОУ для различных полезных приложений. В каждой секции дана дополнительная информация о часто встречающихся ошибках в применении ОУ.

Общая польза от ОУ вытекает из того, что его поведение как усилителя обеспечивается характеристиками отрицательной (или положительной, что бывает реже) обратной связи с выхода на вход. При этом свойства такого усилителя могут быть известны заранее и описаны математически. Чтобы опеспечить максимальное соответствие заданной характеристике, ОУ должен обладать бесконечным входным сопротивлением, нулевым выходным сопротивлением, бесконечным коэффициентом усиления при разомкнутой петле обратной связи. К сожалению, цена таких ОУ также будет стремиться к бесконечности. Однако интенсивные разработки в области схемотехники интегральных ОУ привели к тому, их характеристики достаточно хорошо приблизились к идеальным при приемлемой конечной стоимости. Цены на лучшие современные ОУ стали сравнимы с ценами на транзисторы пятилетней давности.

Приложения для ОУ в этой статье приведены в порядке возрастания сложностей, в 5 категориях: простой усилитель, операционный усилитель, преобразующий усилитель, активные фильтры и генераторы, источники питания. Интегральные ОУ, показанные на схемах, чаще всего имеют встроенную частотную компенсацию, так что компоненты стабилизации устойчивой работы не показаны. Однако определенные виды ОУ могут использоваться в некоторых схемах для достижения большей рабочей скорости, что будет показано в тексте. Определения параметров усилителя приведены в Приложении.

[Инвертирующий усилитель]

AN20 Inverting Amplifier fig01

Рис. 1. Инвертирующий усилитель на ОУ.

       R2
VOUT = --- · VIN
       R1

R3 = R1 || R2

Коэффициент усиления схемы, показанной на рис. 1, зависит от соотношения R2/R1 в цепочке обратной связи ОУ. Входное сопротивление схему равно R1. Полоса пропускания равна частоте единичного усиления, поделенной на единицу плюс коэффициент усиления при замкнутом контуре обратной связи.

fср,ОС = fср,безОС · (1 + АНЧ · β)

Здесь:

fср,ОС частота среза с обратной связью
fср,безОС частота среза без обратной связи
АНЧ коэффициент усиления на низкой частоте без обратной связи
β коэффициент обратной связи

Единственное замечание, которое надо учитывать - сопротивление R3 должно быть выбрано равным сопротивлению параллельно соединенных R1 и R2. Это необходимо для минимизации ошибки напряжения смещения из-за входных токов ОУ. Напряжение смещения на выходе будет равно коэффициенту усиления при замкнутой обратной связи, умноженному на разницу напряжений между входами ОУ (разница вызвана разницей входных токов ОУ).

Напряжение смещения на входе ОУ состоит из двух компонентов, эти компоненты идентифицируются параметрами ОУ: входное напряжение смещения и входной ток смещения. Входное напряжение смещение фиксировано для определенного экземпляра ОУ, но составляющая смещения, вызванная входными токами ОУ, зависит от используемой схемы включения. Для обеспечения минимального напряжения смещения усилителя без схемы корректировки смещения, сопротивление источника сигнала по обоим входам ОУ должно быть одинаковым. В этом случае максимальное напряжение смещения будет алгебраической суммой входного напряжения смещения усилителя и падения напряжения на сопротивлении источника сигнала из-за тока смещения. Напряжение смещения усилителя является определяющим фактором ошибки смещения для низких сопротивлений источника сигнала, а ток смещения является определяющим фактором ошибки смещения при высоких сопротивлениях источника сигнала.

При условиях применения, когда сопротивление источника сигнала большое, напряжение смещения на выходе усилителя может быть подстроено значением R3 и использованием изменения падения напряжения на R3 в качестве подстройки напряжения смещения по входу.

Смещение на выходе ОУ не имеет значения в приложениях, где нет прохождения постоянной составляющей (усиливается только составляющая AC). В этом случае нужно только учесть, что смещение на выходе не уменьшит максимально возможный размах уровня от пика до пика на выходе усилителя.

Частотная характеристика усиления и цепочка обратной связи должны обеспечивать устойчивость усилителя (отсутствие самовозбуждения). Чтобы обеспечить это условие, сдвиг фазы через усилитель и цепочку обратной связи никогда не должен превышать 180° для любой частоты, при которой коэффициент усиления ОУ и его цепи обратной связи больше единицы. на практике фазовый сдвиг не должен приближаться к 180°, поскольку это будет ситуация условной стабильности. Очевидно, что самый критический случай возникает, когда ослабление цепочки обратной связи равно нулю.

Усилители, не имеющие внутренней компенсации АЧХ, могут использоваться для достижения повышенных рабочих параметров в схемах, где используется высокое ослабление в цепи обратной связи. Например, LM101 может работать с единичным коэффициентом усиления по схеме инвертирующего усилителя с компенсирующим конденсатором 15 пФ, поскольку у цепочка обратной связи имеет ослабление 6 dB, в то время как в не инвертирующем включении требуется емкость 30 пФ, где цепочка обратной связи имеет нулевое ослабление. Поскольку скорость изменения сигнала на выходе усилителя зависит от компенсации, скорость LM101 в инвертирующем включении будет в 2 раза выше, чем в неинвертирующем включении, и усиление с инверсией на 10 каскадах в даст скорость в 11 раз большую, чем 10 каскадов с неинвертирующим включением на единичном усилении. Обычно находят допустимый компромисс между стабильностью и полосой пропускания - чем больше емкость компенсации, тем выше стабильность, но уже полоса пропускания, и наоборот.

Описанные здесь напряжение смещения, ток смещения и стабильность относятся к большинству случаев применения ОУ, и поэтому к этим факторам мы будем возвращаться в последующих секциях.

[Не инвертирующий усилитель]

AN20 Non Inverting Amplifier fig02

Рис. 2. Не инвертирующий усилитель на ОУ.

        R1 + R2
VOUT = --------- · VIN
          R1

R1 || R2 = RSOURCE для минимальной ошибки смещения из-за входного тока.

Рис. 2 показывает не инвертирующую схему, обладающую высоким входным сопротивлением. Эта схема дает усиление, равное соотношению суммы R1 и R2 к R1, и полосу пропускания 3 dB с обратной связью, равной частоте единичного усиления, поделенной на усиление с обратной связью.

Главное отличие между этой схемой и схемой инвертирующего усилителя в том, что сигнал на выходе не инвертирован, и входное сопротивление очень высокое, и равно дифференциальному входному импедансу, умноженному на усиление цепи обратной связи (соотношению усиления без обратной связи и усиления с обратной связью). В приложениях, где необходимо усиливать постоянную составляющую, входное сопротивление обычно не имеет значение, поскольку входной ток и его напряжение падает на сопротивлении источника сигнала.

Замечания по использованию те же самые, что и для инвертирующего усилителя, с одним исключением. Выход усилителя перейдет в насыщение, если вход оставить не подключенным. Это может быть важно, если усилитель должен переключаться от одного источника сигнала к другому. Компромисс компенсации, который обсуждался для инвертирующего усилителя, также действителен и для этого включения ОУ.

[Буфер с единичным усилением]

AN20 Unity Gain Buffer fig03

Рис. 3. Буферный каскад с коэффициентом передачи 1.

VOUT = VIN

R1 = RSOURCE для минимальной ошибки смещения из-за входного тока

У этой схемы самое большое входное сопротивление по сравнению с любой схемой на ОУ. Входное сопротивление равно дифференциальному входному, умноженному на коэффициент усиления без обратной связи, параллельно с входным сопротивлением не дифференциального режима. Ошибка усиления этой схемы равна обратной величине коэффициента усиления без обратной связи или подавления синфазного сигнала, в зависимости от того, что меньше.

Входной импеданс - вводящая в заблуждение концепция в буфере с единичным усилением при работе на постоянном токе (DC). Ток смещения для усилителя будет подаваться через сопротивление источника сигнала, и будет вызывать ошибку на входе усилителя из-за падения напряжения на сопротивлении источника сигнала. Поскольку тут как раз такой случай, то для буфера с единичным усилением при работе с источником сигнала с высоким сопротивлением должен быть выбран ОУ с низким смещением, такой как LH1026.

При работе с такими схемами следует иметь в виду 3 момента: для стабильности усилитель должен иметь компенсацию АЧХ при работе с единичным усилением, диапазон изменения сигнала на выходе может быть ограничен диапазоном недифференциального напряжения на входах, и некоторые ОУ склонны к состоянию защелкивания, когда превышен допустимый уровень синфазного напряжения на входах. ОУ LM107 может без всяких подобных проблем работать как буфер с единичным усилением; или если нужна повышенная скорость, может быть выбран LM102.

[Суммирующий усилитель]

AN20 Summing Amplifier fig04

Рис. 4. Суммирующий усилитель на ОУ.

VOUT = - R4 · (V1/R1 + V2/R2 + V3/R3)

R5 = R1 || R2 || R3 || R4 для минимальной ошибки смещения из-за входного тока.

На рис. 4 показан частный случай инвертирующего усилителя - суммирующий усилитель. На его выходе получается инвертированная сумма всех входных сигналов. Усиление по каждому входу этой схемы равно отношению соответствующего входного резистора (R1, R2 или R3) и R4. Полоса пропускания усилителя может быть вычислена так же, как и для инвертирующего усилителя по схеме рис. 1, при этом входным резистором нужно считать сопротивление параллельно включенных R1, R2 и R3. Соображения по проектированию те же, что и для инвертирующего усилителя. Если используется не скомпенсированный усилитель, то компенсация вычисляется на основе полосы пропускания, как обсуждалось выше в секции инвертирующего усилителя.

Достоинство этой схемы в том, что при суммировании входные сигналы не влияют друг на друга, и такие операции, как суммирование и взвешенное усреднение, реализуются очень легко.

[Усилитель разности]

AN20 Difference Amplifier fig05

Рис. 5. Разностный усилитель на ОУ.

        R1 + R2      R4         R2
VOUT = (--------) · ---- · V2 - --- · V1
        R3 + R4      R1         R1

Для R1=R3 и R2=R4:

       R2
VOUT = --- · (V2 - V1)
       R1

R1 || R2 = R3 || R4 для минимальной ошибки смещения из-за входного тока.

Разностный усилитель (рис. 5) является дополнением суммирующего усилителя, и позволяет вычитать друг из друга 2 сигнала или, как частный случай, подавлять сигнал, общий для двух входов. Эта схема полезна в качестве вычислительного усилителя при осуществлении дифференциального преобразования в не дифференциальное, или чтобы вырезать не дифференциальный сигнал.

Полоса пропускания вычисляется аналогично инвертирующему усилителю, однако входное сопротивление несколько сложнее. Входной импеданс для двух входов не обязательно одинаковый; сопротивление инвертирующего входа такое же, как для инвертирующего усилителя на рис. 1 (равно R1) и сопротивление не инвертирующего входа равно сумме сопротивлений R3 и R4. Коэффициент усиления для любого входа равен соотношению R1 и R2 для специального случая схемы, когда R1 = R3 и R2 = R4. Компенсация должна быть выбрана согласно необходимой полосе пропускания усилителя.

Для применения этой схемы следует соблюдать осторожность, поскольку входные импедансы не равны для обеспечения минимальной ошибки смещения из-за входного тока.

[Дифференциатор]

AN20 Differentiator fig06

Рис. 6. Дифференциатор на ОУ.

               d
VOUT = - R1C1 ---- (VIN)
               dt

R1 = R2 для минимальной ошибки смещения из-за входного тока.

Дифференциатор показан на рис. 6 и, как гласит его имя, он используется для математической операции дифференцирования. Показанная схема не является практической, потому что она является истинным дифференциатором и чрезвычайно восприимчива к высокочастотному шуму, поскольку усиление по переменному току (AC) возрастает со скоростью 6 dB на октаву. Кроме того, цепочка обратной связи дифференциатора R1C1, работает для входа как RC-фильтр низкой частоты, который вносит в контур обратной связи сдвиг фазы 90°, и может вызывать проблемы стабильности даже с усилителем, который скомпенсирован для единичного усиления. Практическая схема дифференциатора показана на рис. 7.

AN20 Practical Differentiator fig07

Рис. 7. Практическая реализация дифференциатора на ОУ.

fc = 1 / (2PI·R2·C1)

fh = 1 / (2PI·R1·C1) = 1 / (2PI·R2·C2)

fc < fn < fu

Здесь fc средняя частота полосы пропускания, fh верхняя частота полосы пропускания, fu частота единичного усиления.

Проблемы стабильности и шума на схеме 7 скорректированы добавлением двух компонентов R1 и C2. Они формируют высокочастотный откат 6 dB на октаву в цепи обратной связи, и R1C1 формируют 6 dB на октаву откат в цепи обратной связи. Это дает общее снижение чувствительности по высоким частотам 12 dB на октаву и снижает шум усилителя. Дополнительно R1C1 и R2C2 формируют такую цепь обратной связи, которая, если работа идет на частоте ниже единичного коэффициента усиления, предоставляют опережение фазы 90° для компенсации запаздывания фазы 90° цепочки R2C1, что предотвращает нестабильность обратной связи. График коэффициента усиления в зависимости от частоты показан на рис. 8.

AN20 Differentiator Frequency Response fig08

Рис. 8. АЧХ дифференциатора по схеме рис. 7.

[Интегратор]

AN20 Integrator fig09

Рис. 9. Интегратор на ОУ.

         1   t2
VOUT = -----   VIN dt
       R1C1  t1

fc = 1 / (2PI·R1·C1)

R1 = R2 для минимальной ошибки смещения из-за входного тока.

Схема на рис. 9 выполняет математическую операцию интегрирования. Эта схема в сущности является ФНЧ с АЧХ крутизной 6 dB на октаву. График амплитудно-частотной характеристики показан на рис. 10.

AN20 Integrator Frequency Response fig10

Рис. 10. АЧХ интегратора.

Схема интегратора должна быть снабжена внешним способом установки начальных условий, что показано на рис. 9 как переключатель S1. Когда S1 находится в позиции 1, ОУ сконфигурирован как усилитель с единичным коэффициентом усиления, и конденсатор C1 разряжен, что устанавливает начальное условие в ноль вольт. Когда S1 в положении 2, ОУ сконфигурирован как интегратор, и его выход будет меняться в соответствии с постоянной времени интеграла от входного напряжения.

В разработке для этой схемы есть два замечания: усилитель должен быть скомпенсирован для единичного усиления, и R2 должен быть равен R1, чтобы обеспечить условие минимальной ошибки смещения из-за входного тока ОУ.

[ФНЧ]

AN20 Simple Low Pass Filter fig11

Рис. 11. Фильтр низкой частоты на ОУ.

fL = 1 / (2PI·R1·C1)

fc = 1 / (2PI·R3·C1)

AL = R3/R1

Здесь fc частота среза, fL частота полосы пропускания, AL усиление в полосе пропускания.

Схема простого ФНЧ показана на рис. 11. У этой схемы спад характеристик составляет 6 dB на октаву после точки снижения на 3 dB, определяемой частотой среза fc. Усиление на частотах ниже fc определяется соотношением резисторов R3 и R1. Схему можно считать AC-интегратором для частот выше fc; однако отклик в домене времени является откликом одиночной RC-цепочки, а не интегралом. График зависимости усиления от частоты, показанный на рис. 12, показывает разницу между ФНЧ и интегратором.

AN20 Low Pass Filter Response fig12

Рис. 12. АЧХ фильтра низкой частоты на ОУ.

R2 должен быть выбран равным комбинации параллельно включенных R1 и R3, чтобы минимизировать ошибку смещения из-за входного тока ОУ. Усилитель должен быть скомпенсирован для единичного усиления, или должен использоваться ОУ с внутренней компенсацией.

[Преобразователь ток-напряжение]

С помощью ОУ можно измерять ток двумя способами. Уровень тока может быть преобразован в уровень напряжения с помощью резистора, и затем усилен, либо ток может быть инжектирован напрямую в узел суммирования ОУ. Преобразование в напряжение может быть нежелательно по двум причинам: во-первых, импеданс, добавляемый в измеряемую цепь протекания тока, вводит ошибку; во-вторых, также усиливается напряжение смещения усилителя, и как следствие теряется точность измерения. Использование преобразователя ток-напряжение на ОУ решает эти проблемы.

AN20 Current to Voltage Converter fig13

Рис. 13. Преобразователь ток-напряжение на ОУ.

VOUT = IIN · R1

Преобразователь ток-напряжение показан на рис. 13. Входной ток передается напрямую в узел суммирования, и выходное напряжение усилителя меняется таким образом, чтобы таким же током через резистор R1 скомпенсировать входной ток. Коэффициент преобразования в этой схеме равен R1 вольт на ампер. Ошибка преобразования в этой схеме равна только току смещения Ibias, который алгебраически складывается с током IIN.

Основная схема рис. 13 полезна для многих применений, не только для измерения тока. Это показано на примере усилителя фотоэлемента в следующей секции.

Единственное конструктивное ограничение - коэффициент преобразования должен быть выбран с учетом минимизации ошибки смещения из-за входного тока ОУ, и поскольку усиление по напряжению и сопротивление источника сигнала часто являются не определенными (как в случае фотоэлементов) усилитель должен быть скомпесирован для единичного усиления.

AN20 Amplifier for Photoconductive Cell fig14

Рис. 14. Усилитель для фоторезистора.

[Усилители фотодатчиков]

Усилители для фоторезистора, фотодиода и фотоэлемента показаны соответственно на рис. 14, 15 и 16.

AN20 Photodiode Amplifier fig15

Рис. 15. Усилитель сигнала фотодиода.

VOUT = R1 · ID

Все фотоэлементы показывают некоторую зависимость напряжения как для скорости, так и линейности. Очевидно, что ток через фоторезистор (см. рис. 14) не будет демонстрировать точную пропорциональность между падающим светом, если напряжение на его выводах может меняться в зависимости от его сопротивления. Несколько менее очевидным является тот факт, что ток утечки фотодиода (рис. 15) и внутренние потери фотоэлемента (рис. 16) также являются функциями напряжения на их выводах. Преобразователь ток-напряжение красиво устраняет проблемы линейности путем фиксации напряжения на выводах фотодатчика: либо фиксации нуля в случае фотоэлемента, либо фиксации напряжения смещения в случае фоторезистора или фотодиода.

AN20 Photovoltaic Cell Amplifier fig016

Рис. 16. Усилитель сигнала фотоэлемента.

VOUT = ICELL · R1

Скорость фотодетектора оптимизирована путем его работы на фиксированную нагрузку с низким сопротивлением. Доступные в настоящее время фотодетекторы показывают время отклика порядка микросекунд на нагрузке с нулевым сопротивлением. Фоторезисторы, даже медленные, работают существенно быстрее при низких сопротивлениях нагрузки.

Сопротивление обратной связи R1 зависит от чувствительности фотодатчика, и должен быть выбран либо для обеспечения максимального динамического диапазона, либо для желаемого коэффициента передачи (чувствительности). Наличие R2 зависит от назначения схемы: в случае фотоэлементов или фотодиодов он не нужен, а в случае фоторезистора он должен быть выбран из соображений минимизации ошибки смещения в рабочем диапазоне.

[Прецезионный источник тока]

Точный источник тока показан на рис. 17 (для втекающего тока) и 18 (для вытекающего тока).

AN20 Precision Current Sink fig17

Рис. 17. Стабилизатор втекающего тока.

IO = VIN/R1

VIN ≥ 0V

AN20 Precision Current Source fig18

Рис. 18. Стабилизатор вытекающего тока.

IO = VIN/R1

VIN ≤ 0V

Применять эти схемы следует с осторожностью. Соответствие напряжения стабилизатора вытекающего тока расширяется от BVCER внешнего транзистора до приблизительно на 1V более отрицательного напряжения, чем VIN. Соответствие для стабилизатора втекающего тока такое же, но в положительном направлении.

Сопротивление этих генераторов тока бесконечное для малых токов, и это соблюбается до тех пор, пока VIN iмного больше, чем VOS, и IO много больше, чем ток смещения Ibias.

Стабилизаторы тока, показанные на рис. 17 и 18, используют транзисторы FET для управления выходным биполярным транзистором. Вместо этого можно использовать соединение Дарлингтона в случаях, когда выходной ток большой, и ток базы транзистора Дарлингтона не приводит к значимой ошибке.

Используемые ОУ должны быть скомпенсированы для единичного усиления, и может потребоваться дополнительная компенсация в зависимости от реактивного сопротивления нагрузки и параметров внешнего транзистора.

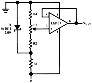
[Управляемые источники опорного напряжения]

Схемы настраиваемых источников напряжения показаны на рисунках 19, 20, 21 и 22. Пары из показанных схем имеют разные области применения. Основное отличие состоит в том, что схемы на рис. 19 и 20 показывают источник напряжения, у которого напряжение больше, чем напряжение опорного диода Зенера (стабилитрона), в то время как рис. 21 и 22 показывают источник напряжения, у которого напряжение меньше, чем напряжение опорного стабилитрона. Рисунки показывают также положительные и отрицательные источники напряжения.

AN20 Positive Voltage Reference fig19

Рис. 19. Источник положительного опорного напряжения.

AN20 Negative Voltage Reference fig20

Рис. 20. Источник отрицательного опорного напряжения.

Приложения схем на рис. 19 и 20, где нужна высокая точность напряжения с малой зависимостью от температуры, требуют ограничения диапазона подстройки VOUT. В этом случае может быть выбран R1 для предоставления оптимального тока через стабилитрон, при котором его температурный коэффициент минимальный. Поскольку IZ не зависит от V+, температурный коэффициент стабилитрона не будет зависеть от V+.

AN20 Positive Voltage Reference fig21

Рис. 21. Источник положительного опорного напряжения.

AN20 Negative Voltage Reference fig22

Рис. 22. Источник отрицательного опорного напряжения.

Схемы на рис. 21 и 22 подойдут для приложений высокой температурной стабильности, если V+ довольно постоянное, поскольку IZ зависит от V+. R1, R2, R3 и R4 выбираются так, чтобы обеспечить IZ для минимального температурного коэффициента стабилитрона, и для минимизации ошибок смещения из-за входного тока ОУ Ibias.

Все показанные схемы должны быть скомпенсированы для единичного усиления или, если ожидаются нагрузки с большой емкостью, компенсация АЧХ должна быть соответственно расширена. Выходной шум может быть уменьшен применением блокировочных конденсаторов на входе усилителя.

Показанные схемы используют однополярный источник питания, что требует выбора напряжения смещения усилителя и допустимого для него синфазного напряжения. Если трудно обеспечить требования к обеспечению нужного диапазона синфазного напряжения для применяемого ОУ, то может использоваться двуполярный источник питания. LH101 может использоваться с одним напряжением питания с диапазоном синфазного напряжения от источника питания V+ до примерно 2V источника питания V−.

[Стабилизированный сбросом усилитель]

Усилитель, показанный на рис. 23, это форма усилителя, стабилизированного прерывателем. Усилитель работает с петлей обратной связи, обеспечивающей единичное усиление.

AN20 Reset Stabilized Amplifier fig23

Рис. 23. Усилитель, стабилизированный сбросом.

Такая схема полезна для устранения ошибок из-за напряжения смещения и тока смещения. Выход этой схемы представляет собой импульс, амплитуда которого равна VIN. Работу схемы можно понять, рассмотрев два состояния переключателя S1. Когда S1 находится в положении 2, усилитель сконфигурирован для единичного усиления, и напряжение на выходе будет равно сумме входного напряжения смещения и падения напряжения на R2 из-за входного тока смещения. Напряжение на инверсном входе будет равно входному напряжению смещения. Конденсатор C1 будет заряжаться через R1 до суммы входного напряжения смещения и VIN. Когда C1 зарядился, ток не будет течь через сопротивление источника сигнала и R1, так что нет ошибки из-за входного сопротивления. Затем S1 переключается в положение 1. Напряжение, сохраненное на C1, вставляется между выходом и инверсным входом усилителя, и выходное напряжение усилителя меняется на VIN, чтобы скомпенсировать входное напряжение и напряжение смещения входа. Тогда выход поменяется с (VOS + IbiasR2) на (VIN + IbiasR2), поскольку S1 переключился из положения 2 в положение 1. Ток смещения усилителя подается через R2 с выхода усилителя или с C2, когда S1 находится в положении 2 и положении 1 соответственно. R3 служит для уменьшения смещения на выходе усилителя, если усилитель должен иметь максимальный линейный диапазон, или если желательно использовать усилитель на постоянном токе (DC).

Дополнительное достоинстов этой схемы в том, что входное сопротивление достигает бесконечности, когда C1 достигает полного заряда, что устранаяет ошибки из-за сопротивления источника сигнала. Время, которое схема должна удерживаться в положении 2, должно быть достаточно большим по отношению к времени заряда C1, чтобы достичь максимальной точности.

ОУ должен быть скомпенсирован для единичного усиления, и может потребоваться дополнительная компенсация из-за сдвига фазы на R2 из-за C1 и входной емкости усилителя. Поскольку эта схема обычно используется на очень низких скоростях переключения, скорость нарастания выходного сигнал не является критичной и перекомпенсация АЧХ не снижает точность.

[Аналоговый умножитель]

На рис. 24 показан простой вариант реализации аналогового умножителя. Эта схема решает многие проблемы, связанные со схемой log-antilog усилителей, и предоставляет трехквадрантное аналоговое умножение, относительно не чувствительное к изменениям температуры, и на которое не влияют ошибки тока смещения, чем обычно подвержено большинство умножителей.

AN20 Analog Multiplier fig24

Рис. 24. Аналоговый умножитель.

            V-
R5 = R1 · (----)
            10

V1 > 0

VOUT = (V1 · V2) / 10

Работу схемы можно понять, если рассматривать A2 как усилитель с управляемым коэффициентом усиления, который усиливает V2. Усиление A2 зависит от от соотношения сопротивлений PC2 и R5, и рассматривать A1 как управляющий усилитель, который устанавливает сопротивление PC2 как функцию V1. Как можно увидеть, VOUT зависит от V1 и V2.

Управляющий усилитель A1 подает ток на лампу L1. Когда присутствует входное напряжение V1, яркость L1 автоматически регулируется таким образом, пока не будет равным 0 напряжение в точке соединения R1 и PC1, т. е. пока ток через PC1 от источника питания V- не станет равным току через R1 от входного напряжения V1. Поскольку уровень отрицательного источника питания V- фиксирован, регулировка стремится сделать сопротивление PC1 пропорционально R1, и с коэффициентом соотношения V1 к V−. L1 также светит на PC2, и если фоторезисторы одинаковые, то у PC2 будет сопротивление такое же, как у PC1.

A2, усилитель с управляемым коэффициентом усиления, работает как инвертирующий усилитель, усиление которого равно соотношению сопротивлений PC2 и R5. Если R5 выбран соответственно результату перемножения R1 и V−, то VOUT просто становится результатом перемножения V1 и V2. R5 можно менять в степенях 10, чтобы предоставить требуемый коэффициент передачи для выхода.

PC1 и PC2 должны по параметрам соответствовать друг другу, чтобы обеспечивать минимальную зависимость от температуры. Небольшие несоответствия могут быть скомпенсированы изменением R5, как корректировки коэффициента масштабирования. Фоторезисторы должны получать одинаковое освещение от L1, удобный метод для реализации этого - установка фоторезисторов в отверстия алюминиевой коробки, в которой посередине находится лампа. Такой способ монтажа предоставляет возможность регулирования расстояния от лампы до фоторезисторов, и одновременно создает тепловой мост между двумя фоторезисторами, чтобы снизить различие их температур. Такая техника может быть расширена для использования FET-транзисторов или других устройств, чтобы обеспечить удовлетворению специальных требований к сопротивлению или рабочему окружению.

Показанная схема дает инвертированный результат, равный одной десятой от результата перемножения уровня двух аналоговых входов. На входе V1 должны быть положительные значения напряжения, однако V2 может принимать как положительные, так и отрицательные напряжения. Скорость работы схемы ограничена постоянной времени зажигания лампы.

R2 и R4 выбираются из соображений минимизации ошибки смещения из-за входного тока, как было описано выше в секции усилителя фотодатчика. R3 добавлен для снижения импульса тока при первом включении лампы L1.

[Двуполупериодный выпрямитель и усредняющий фильтр]

Схема, показанная на рис. 25, является сердцем усредняющего, калиброванного вольтметра СКЗ переменного тока (rms calibrated AC voltmeter). Схема работает как выпрямитель и усредняющий фильтр. Удаление C2 отключает функцию усреднения, и предоставляет точный двуполупериодный выпрямитель, и удаление C1 предоставляет генератор абсолютного значения.

AN20 Full Wave Rectifier and Averaging Filter fig25

Рис. 25. Выпрямитель полного периода и усредняющий фильтр (измеритель СКЗ).

Понять работу схемы можно, отслеживая распространение сигнала для отрицательного и положительного полупериодов сигнала. Для отрицательных сигналов выход A1 фиксируется на +0.7V диодом D1, и отключается от точки суммирования A2 диодом D2. Тогда A2 работает как простой инвертор с единичным усилением с входным резистором R1 и резистором обратной связи R2, предоставляя положительный выходной сигнал.

Для положительного сигнала A1 работает как обычный усилитель, подключенный к точке суммирования A2 через резистор R5. Тогда A1 работает как простой инвертер с единичным усилением с входным резистором R3 и резистором обратной связи R5. На точность усиления A1 диод D2 не влияет, поскольку он не находится в цепи обратной связи. Положительный ток заходит в точку суммирования A2 через резистор R1, и отрицательный ток течет от точки точки суммирования A2 через резистор R5. Поскольку напряжения на R1 и R5 одинаковые и противоположные, и R5 равен половине R1, результирующий входной ток в точке суммирования A2 равен и противоположен току через R1 и усилитель A2 работает как суммирующий инвертор с единичным усилением, снова давая положительный выходной уровень.

Схема становится усредняющим фильтром, когда C2 соединяется параллельно R2. Тогда работа A2 становится аналогичной работе простого ФНЧ, описанного выше. Постоянная времени R2C2 должна быть выбрана значительно больше длительности периода измеряемого сигнала, который должен быть усреднен.

Конденсатор C1 может быть удален, если схема используется как генератор абсолютного значения сигнала (учитывающий постоянную составляющую). Когда это так, на выходе схемы будет положительное абсолютное значение от входного напряжения.

Выбранные ОУ должны быть скомпенсированы для единичного усиления, и R6 и R7 должны быть выбраны по соображениям минимизации ошибки смещения из-за входного тока.

[Генератор синуса]

Стабилизированный по амплитуде генератор синусоидального сигнала показан на рис. 26. Эта схема производит чистый синусоидальный сигнал вплоть до низких частот со схемотехникой минимальной сложности. Важное достоинство этой схемы - исключается традиционный регулятор амплитуды на основе лампы с вольфрамовой нитью накаливания, вместе с её постоянной времени и проблемами линейности. Дополнительно устраняются проблемы надежности, связанные с лампой.

Генератор на мосте Вина широко используется благодаря факту, что фаза прохождения напряжения от последовательной цепочки моста до места соединения последовательной цепочки и параллельной цепочки становится нулевой при определенной частоте. Тогда если мост Вина использовать как элемент положительной обратной связи в усилителе, то генерация возникнет на той частоте, где сдвиг фазы будет нулевым. Реализована также дополнительная отрицательная обратная связь, чтобы стабилизировать частоту колебаний и снизить гармонические искажения.

AN20 Wien Bridge Sine Wave Oscillator fig26

Рис. 26. Генератор синусообразного сигнала на мосте Вина.

Схема, показанная здесь, отличается от классической только схемой стабилизации отрицательной обратной связи. Отрицательные пики сигнала, которые превышают −8.25V, приводят к открыванию D1 и D2, заряжая C4. Заряд, сохраняемый в C4, дает смещение для Q1, который определяет коэффициент усиления ОУ. C3 это разделительный конденсатор, прозрачный для рабочей низкой частоты цепочки обратной связи, он предотвращает попадание напряжения смещения и ошибку токов смещения, которые были бы умножены на коэффициент усиления ОУ.

Искажения схемы определяются усилением ОУ при разомкнутой петле обратной связи и временем отклика фильтра отрицательной обратной связи R5 и C4. Здесь нужно соблюсти определенный компромисс между уровнем искажения сигнала на выходе и постоянной времени стабилизации амплитуды. R4 выбирается для подстройки петли обратной связи для ситуации, когда FET работает на малых отрицательных уровнях смещения затвора. Показанные номиналы деталей подойдут для оптимальной реализации генератора общего назначения.

[Генератор треугольника]

Генератор сигнала треугольной формы с постоянной амплитудой показан на рис. 27. Эта схема представляет сигнал треугольной формы с регулируемой частотой, амплитуда которого не зависит от частоты.

AN20 Triangular Wave Generator fig27

Рис. 27. Генератор сигнала треугольной формы.

Генератор представляет собой интегратор в качестве генератора склонов сигнала и пороговый детектор с гистерезисом в качестве схемы сброса. Интегратор был описан в предыдущей секции и не требует дополнительных объяснений. Пороговый детектор подобен триггеру Шмитта тем, что представляет собой защелку с большой мертвой зоной. Эта функция реализована использованием положительной обратной связи вокруг операционного усилителя. Когда выход усилителя находится в положительном или отрицательном состоянии насыщения, цепочка положительной обратной связи предоставляет напряжение для не инвертирующего входа, которое определяется ослаблением контура обратной связи и напряжением насыщения усилителя. Чтобы усилитель менял состояния, напряжение на входе усилителя должно менять полярность на величину, превышающую входное напряжение смещения усилителя. Когда это происходит, усилитель насыщается в противоположном направлении, и остается в этом состоянии, пока напряжение не его входах снова не поменяется на обратное. Понять функционирование всей схемы полностью можно путем оценки поведения выхода порогового детектора в положительном состоянии. Положительное напряжение насыщения детектора подается на суммирующую цепь интегратора через комбинацию R3 и R4, вызывая протекание тока I+.

Затем интегратор генерирует отрицательный склон сигнал со скоростью I+/C1 вольт на секунду, пока его выход не станет равным по уровню точке отрицательного порога детектора. Тогда пороговый детектор меняет состояние своего выхода на отрицательное, и выдает отрицательный ток I− на суммирующую цепь интегратора. Теперь генератор формирует положительный склон сигнала со скоростью I−/C1 вольт на секунду, пока его выход не станет по уровню равным точке положительного порога детектора. Детектор снова меняет состояние своего выхода, и цикл повторяется.

Частота сигнала треугольной формы определяется номиналами R3, R4 и C1, напряжениями положительного и отрицательного насыщения усилителя A1. Амплитуда определяется соотношением R5 и комбинации R1 и R2, и уровнями порогов детектора. Скорости нарастания и спада склонов сигнала одинаковые, и положительные и отрицательные пики одинаковые, если к детектора одинаковые пороги для положительного и отрицательного напряжений насыщения. Форма сигнала на выходе может быть смещена относительно земли, если инвертирующий вход порогового детектора A1 смещен по отношению к земле.

Генератора может быть спроектирован не зависящим от температуры и напряжения питания, если детектор построен на основе совпадающих по напряжению диодов Зенера (стабилитронов), как показано на рис. 28.

AN20 Threshold Detector with Regulated Output fig28

Рис. 28. Пороговый детектор с регулируемым выходом.

Интегратор должен быть скомпенсирован по единичному усилению, и детектор может быть скомпенсирован, если сопротивление источника питания вызывает его колебания во время переходного процесса. Ток в интегратор должен быть намного больше, чем ток смещения Ibias для обеспечения максимальной симметрии, и напряжение смещения должно быть достаточно мало по отношению к пиковому напряжению на VOUT.

[Схема слежения для регулируемого источника питания]

Двухполярный источник питания с согласованными напряжениями показан на рис. 29. Этот источник питания очень подходит для питания системы на операционных усилителях, поскольку положительное о отрицательное напряжения отслеживаются согласованно, устраняя синфазные сигналы в напряжении питания. Дополнительно требуется только один источник опорного напряжения и минимум дополнительных пассивных компонентов.

AN20 Tracking Power Supply fig29

Рис. 29. Трекинг источника питания.

Примечание: выходное напряжение может меняться от ±5V до ±35V. Отрицательный выход отслеживает уровень на положительном выходе с коэффициентом соотношения R6 к R7.

Работу этого источника питания можно разобрать для начала по положительному регулятору напряжения. Положительный регулятор сравнивает напряжение на потенциометре R4 и источником опорного напряжения на D2. Разность между этими двумя напряжениями является входным напряжением для усилителя, и поскольку R3, R4 и R5 формируют петлю отрицательной обратной связи, выходное напряжение усилителя меняется таким образом, чтобы минимизировать эту разность. Ток для опорного напряжения подается с выхода усилителя, чтобы увеличить регулирующую способность по питанию. Это позволяет регулятору работать от источника питания с большими пульсациями (провалами) напряжения. Регулирование опорного тока по такому методу требует отдельного источника тока для запуска источника питания. Резистор R1 и диод D1 предоставляют такой ток запуска. D1 отсоединяет цепочку опорного напряжения от выхода усилителя во время первоначального запуска, и R1 предоставляет стартовый ток от нерегулируемого источника питания. После запуска низкое сопротивление усилителя снижает изменения тока опорного источника через резистор R1.

Регулятор отрицательного напряжения это просто инвертор с единичным коэффициентом усиления с входным резистором R6 и резистором обратной связи R7.

Усилители должны быть скомпенсированы для работы в режиме единичного усиления.

Описанный источник питания может быть промодулирован инжектированием тока в движок R4. В этом случае изменения выходного напряжения будут одинаковые и противоположные на положительном и отрицательном выходах. Источник питания может управляться заменой D1, D2, R1 и R2 изменяемыми опорными напряжениями.

[Программируемый лабораторный источник питания]

Полная схема источника питания показана на рис. 32, у которого программируются положительное и отрицательное плечи напряжения. Секция регулятора источника питания состоит из двух повторителей напряжения, на вход которых подается падение напряжения источника прецизионного тока на опорном резисторе.

AN20 Low Power Supply fig30

Рис. 30. Маломощный источник питания для проверки микросхем (a).

AN20 Low Power Supply fig31

Рис. 31. Маломощный источник питания для проверки микросхем (b).

AN20 Low Power Supply fig32

Рис. 32. Маломощный источник питания для проверки микросхем (c).

Программируемая чувствительность положительного и отрицательного источников составляет 1V/1000Ω для резисторов R6 и R12 соответственно. Выходное напряжение положительного регулятора может меняться примерно в диапазоне от +2V до +38V относительно земли, и выходное напряжение отрицательного регулятора может меняться в диапазоне от −38V до 0V относительно земли. Поскольку используются ОУ LM107, то источники питания в наследство от них получают защиту от короткого замыкания на выходе. Эта функция ограничения тока также обеспечивает защиту тестируемой схемы.

Для этого приложения могут использоваться ОУ с внутренней компенсацией, если ожидается низкая емкостная нагрузка. Если же ожидается высокая емкостная нагрузка, то должен использоваться ОУ с внешней компенсацией АЧХ и выполнена его соответствующая дополнительная компенсация для обеспечения стабильности. Шум по питанию может быть уменьшен блокировочными конденсаторами на землю номиналом в диапазоне от 0.1 до 1.0 μF.

[Приложение: используемая терминология]

Входное напряжение смещения (Input Offset Voltage): это напряжение, которое должно быть приложено между входными выводами через два одинаковых сопротивления, чтобы на выходе ОУ получилось нулевое напряжение.

Входной ток смещения (Input Offset Current): разность токов двух входных выводов, при которых на выходе ОУ нулевое напряжение.

Входной ток смещения (Input Bias Current): среднее значение двух входных токов.

Диапазон входного напряжения (Input Voltage Range): диапазон напряжений на входных выводах, для которых ОУ продолжает работать со своими заявленными параметрами.

Коэффициент подавления синфазного сигнала (Common Mode Rejection Ratio): отношение входного напряжения к пиковому изменению входного напряжения смещения в этом диапазоне.

Входное сопротивление (Input Resistance): соотношение изменения входного напряжения к изменению входного тока на любом из входов, когда другой вход заземлен.

Ток потребления (Supply Current): ток, необходимый для предоставления от источника питания, чтобы ОУ работал без нагрузки и с нулевым выходным напряжением.

Изменение выходного напряжения (Output Voltage Swing): пиковое выходное напряжение относительно нуля, которое может быть получено без входа в насыщение.

Усиление на большом сигнале (Large-Signal Voltage Gain): отношение изменения выходного напряжения к изменению входного напряжения, которое необходимо для приведения выходного напряжения от нуля к этому напряжению.

Подавление помех по питанию (Power Supply Rejection): соотношение изменения входного напряжения смещения к изменению напряжения источника питания.

Скорость изменения сигнала (Slew Rate): ограниченная внутренними характеристиками скорость изменения напряжения на выходе ОУ при подаче на его вход ступенчатого перепада напряжения с высокой амплитудой.

1. D.C. Amplifier Stabilized for Zero and Gain; Williams, Tapley, and Clark; AIEE Transactions, Vol. 67, 1948.
2. Active Network Synthesis; K. L. Su, McGraw-Hill Book Co., Inc., New York, New York.
3. Analog Computation; A. S. Jackson, McGraw-Hill Book Co., Inc., New York, New York.
4. A Palimpsest on the Electronic Analog Art; H. M. Paynter, Editor. Published by George A. Philbrick Researches, Inc., Boston, Mass.
5. Drift Compensation Techniques for Integrated D.C. Amplifiers; R. J. Widlar, EDN, June 10, 1968.
6. A Fast Integrated Voltage Follower With Low Input Current; R. J. Widlar, Microelectronics, Vol. 1 No. 7, June 1968.

[Ссылки]

1. AN-20 An Applications Guide for Op Amps site:ti.com.
2. Отрицательная обратная связь, часть 2: снижение чувствительности к коэффициенту усиления и увеличение полосы пропускания site:radioprog.ru.
3. Filter Design Tool site:ti.com.

 

Добавить комментарий


Защитный код
Обновить

Top of Page