|
На AliExpress продаются недорогие вольтметры, построенные на 3-разрядных светодиодных 7-сегментных индикаторах. Я тоже прикупил себе парочку, и после проверки оказалось, что они занижают показания примерно на 2%. К примеру, напряжение 19.9V может быть измерено как 19.7V. Еще один недостаток - при двухпроводном подключении минимальное измеряемое напряжение составило 4.5V. Если дальше убавлять напряжение, то показания становятся совершенно некорректными, и ниже 3.7V вольтметр совсем перестает работать. Захотелось разобраться, как можно улучшить работу этого вольтметра?
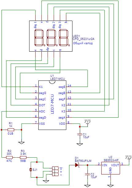
Выпаял LED-индикатор, и под ним стала видна довольно простая электронная начинка - микроконтроллер в SOIC14 корпусе со стертой маркировкой, 3 резистора, 2 конденсатора, диод Шоттки и LDO-стабилизатор напряжения на 3.3V марки SE8533. Индикатор LED оказался с общим катодом.
Перерисовал схему:



Обратил внимание на странную маркировку резисторов:
| RefDes |
Маркировка |
Номинал |
| R1 |
01B |
1 кОм |
| R2 |
47C |
30 кОм |
| R3 |
58B |
3.9 кОм |
Вольтметр может работать в 2-проводном и 3-проводном режиме, когда перемычка SJ1 замкнута. 2-проводный режим может измерять напряжения от 4.7V до 30V, нижнее и верхнее значение ограничиваются возможностями схемы стабилизации питания микроконтроллера. В 3-проводном включении, когда для питания подается отдельное постоянное напряжение (SJ1 разомкнута, напряжение питания подается на контакты + и -, измеряемое напряжение на контакты V и -), вольтметр может измерять напряжения в диапазоне от 0V до 100V.
Что тут можно улучшить и доработать:
1. Если Вы уверены, что не ошибетесь в полярности питания вольтметра, то диод Шоттки D1 можно просто убрать (замкнуть накоротко). В этом случае вольтметр в двухпроводном режиме работать при сниженном напряжении питания до 3.5V.
2. Можно повысить точность измерения напряжения, если подобрать резистор R3. Чем меньше резистор R3, тем большее напряжение показывает вольтметр. В моем случае, поскольку изначально показания занижались, понадобилось немного уменьшить сопротивление R3. Для этого просто запаял параллельно R3 дополнительный резистор на 47 кОм.
[Ссылки]
1. 3 digit LED voltage meter site:aliexpress.com. 2. Схема и печатная плата 3-разрядного LED-вольтметра (проект EasyEDA). 3. DSN-DVM-368 Voltmeter Module site:vishnumaiea.in. |